HOME   LIST
‹–   –›

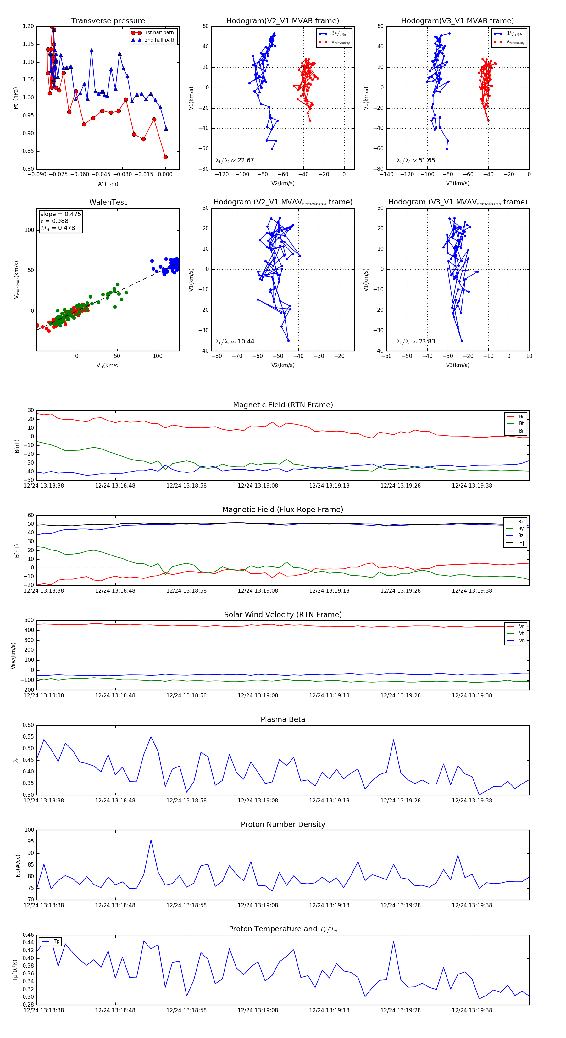
Flux Rope in 2023

Flux Rope Event 2023-12-24 13:18:37 ~ 2023-12-24 13:19:46 (70 seconds)


plot