HOME   LIST
‹–   –›

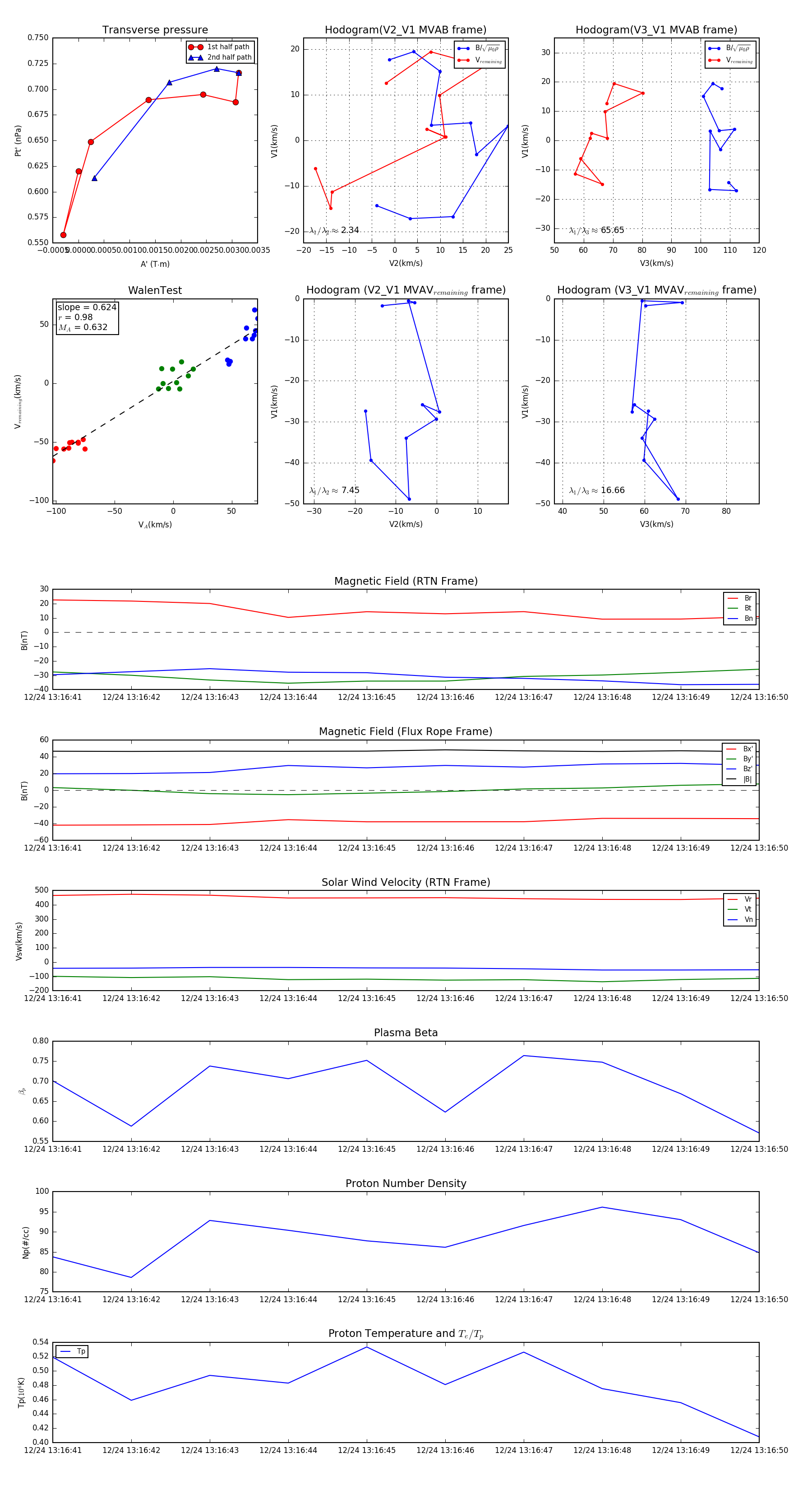
Flux Rope in 2023

Flux Rope Event 2023-12-24 13:16:41 ~ 2023-12-24 13:16:50 (10 seconds)


plot