HOME   LIST
‹–   –›

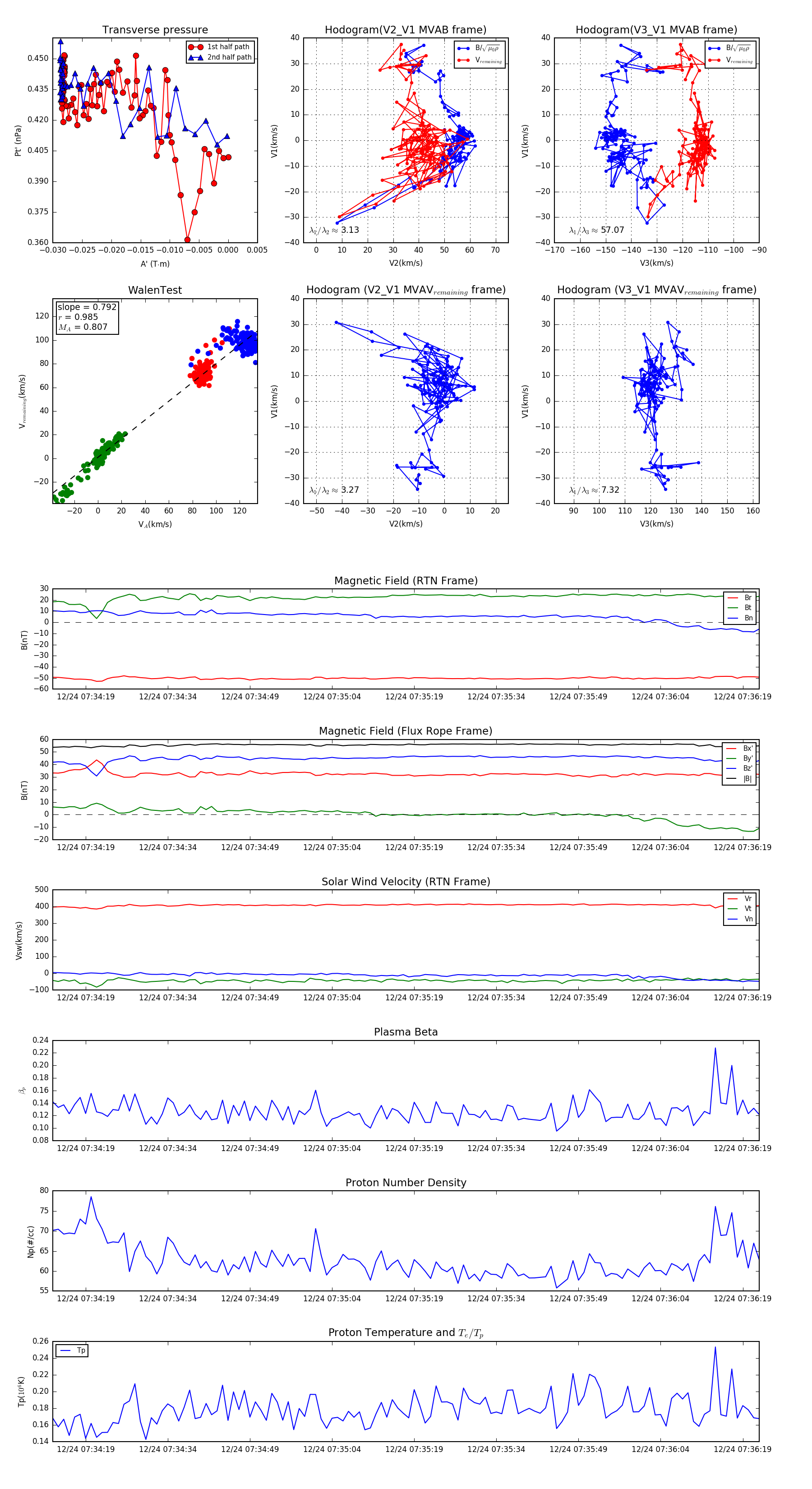
Flux Rope in 2023

Flux Rope Event 2023-12-24 07:34:13 ~ 2023-12-24 07:36:22 (130 seconds)


plot