HOME   LIST
‹–   –›

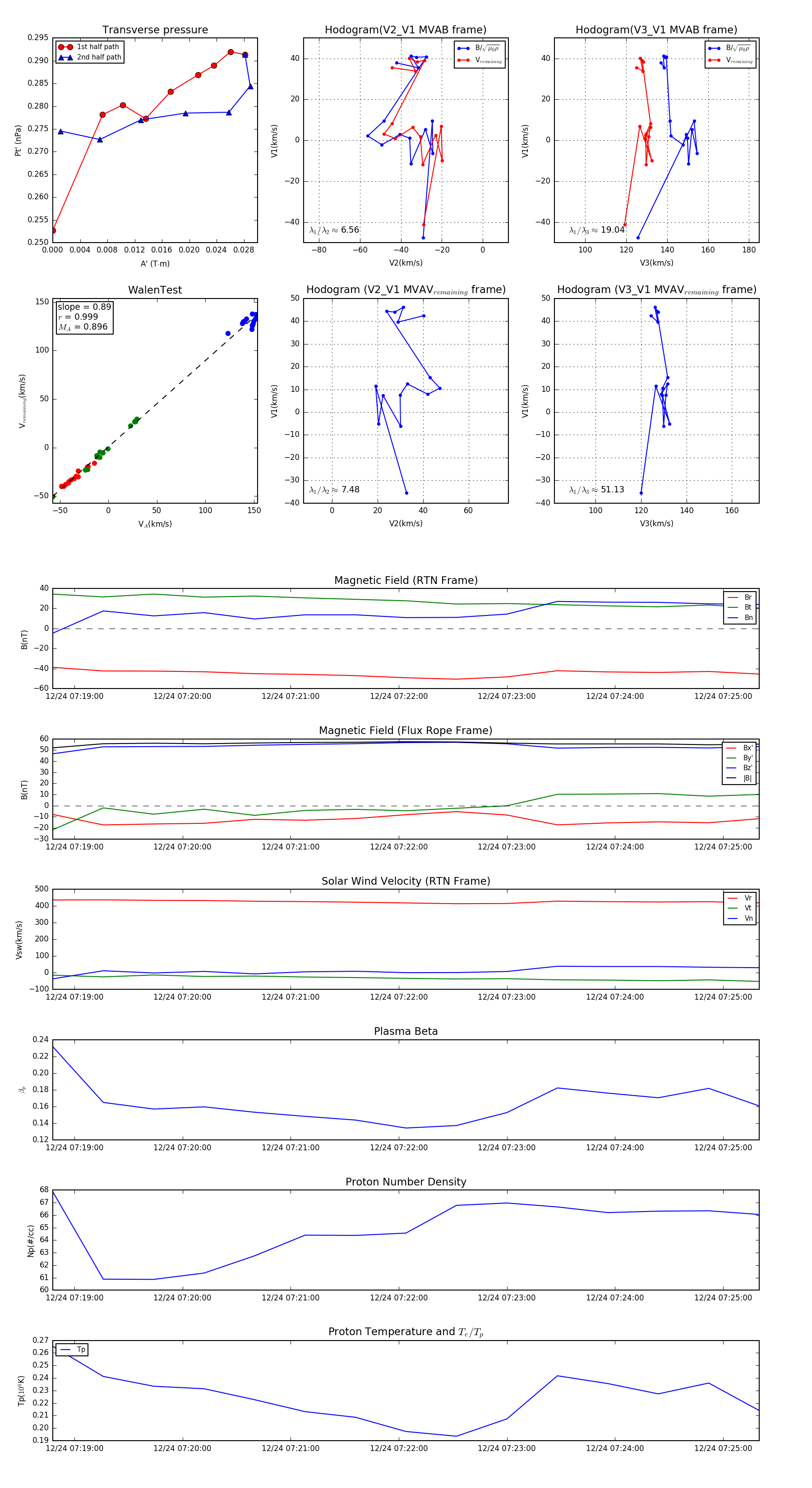
Flux Rope in 2023

Flux Rope Event 2023-12-24 07:18:48 ~ 2023-12-24 07:25:20 (393 seconds)


plot