HOME   LIST
‹–   –›

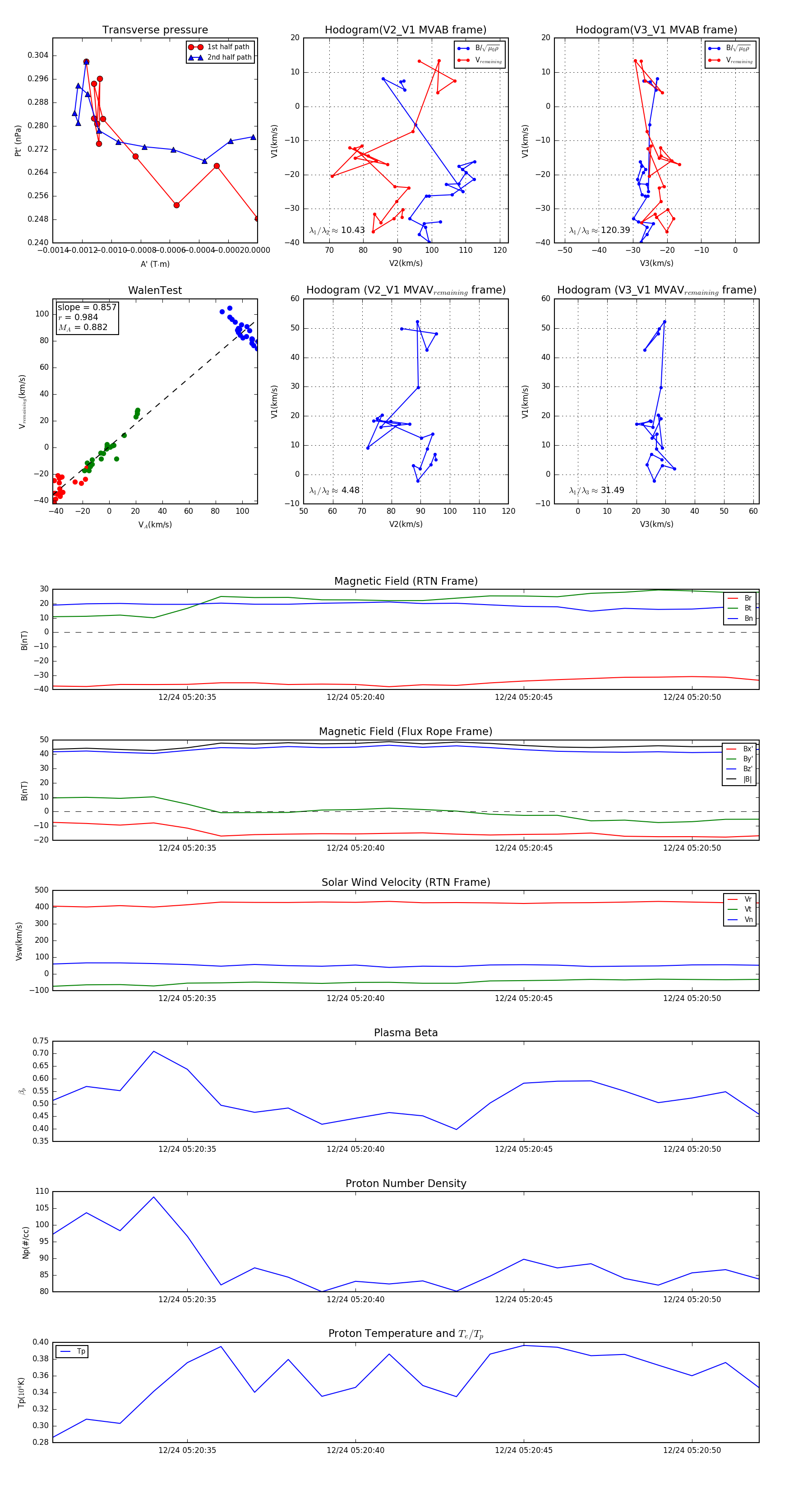
Flux Rope in 2023

Flux Rope Event 2023-12-24 05:20:31 ~ 2023-12-24 05:20:52 (22 seconds)


plot