HOME   LIST
‹–   –›

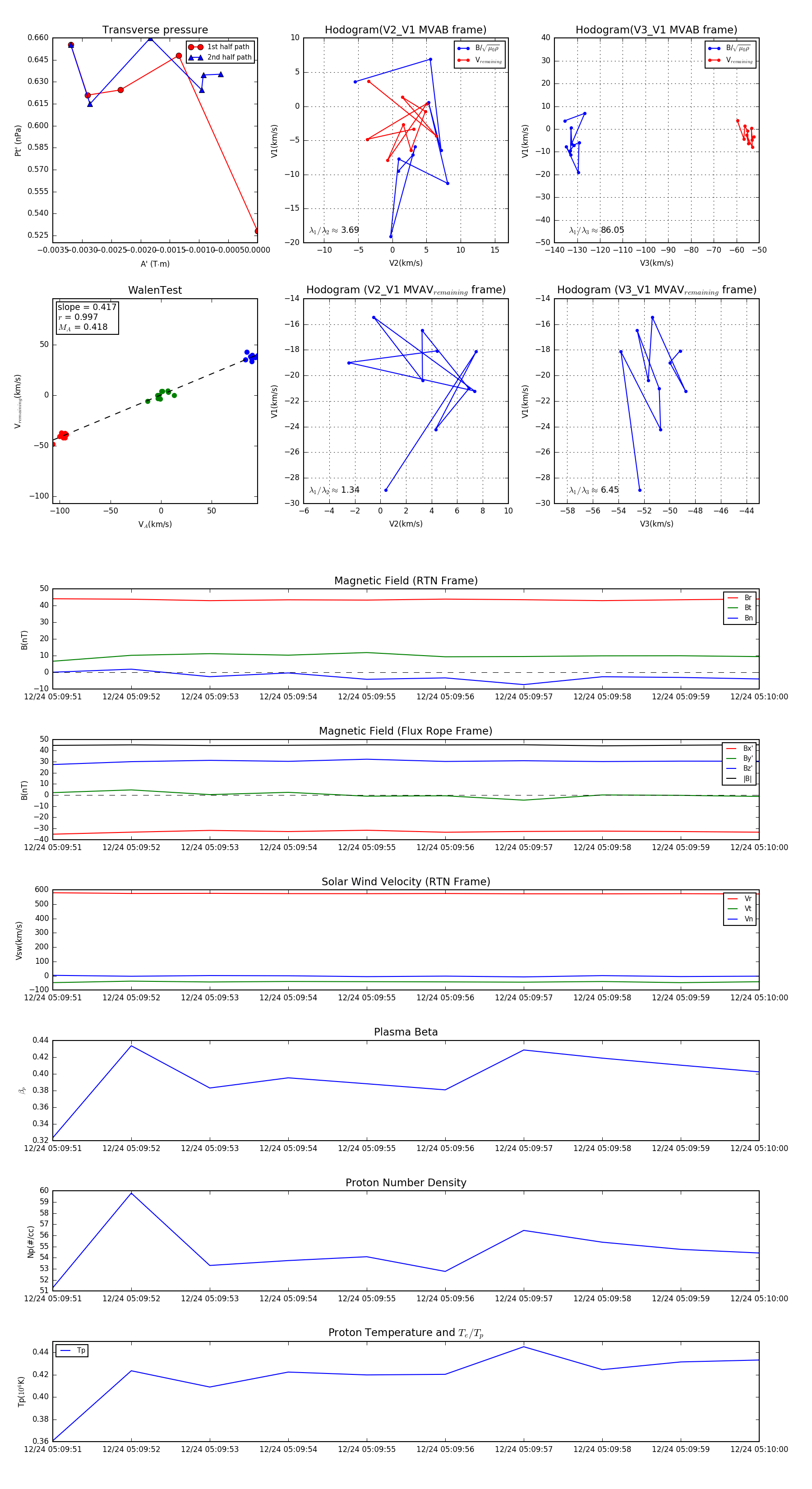
Flux Rope in 2023

Flux Rope Event 2023-12-24 05:09:51 ~ 2023-12-24 05:10:00 (10 seconds)


plot