HOME   LIST
‹–   –›

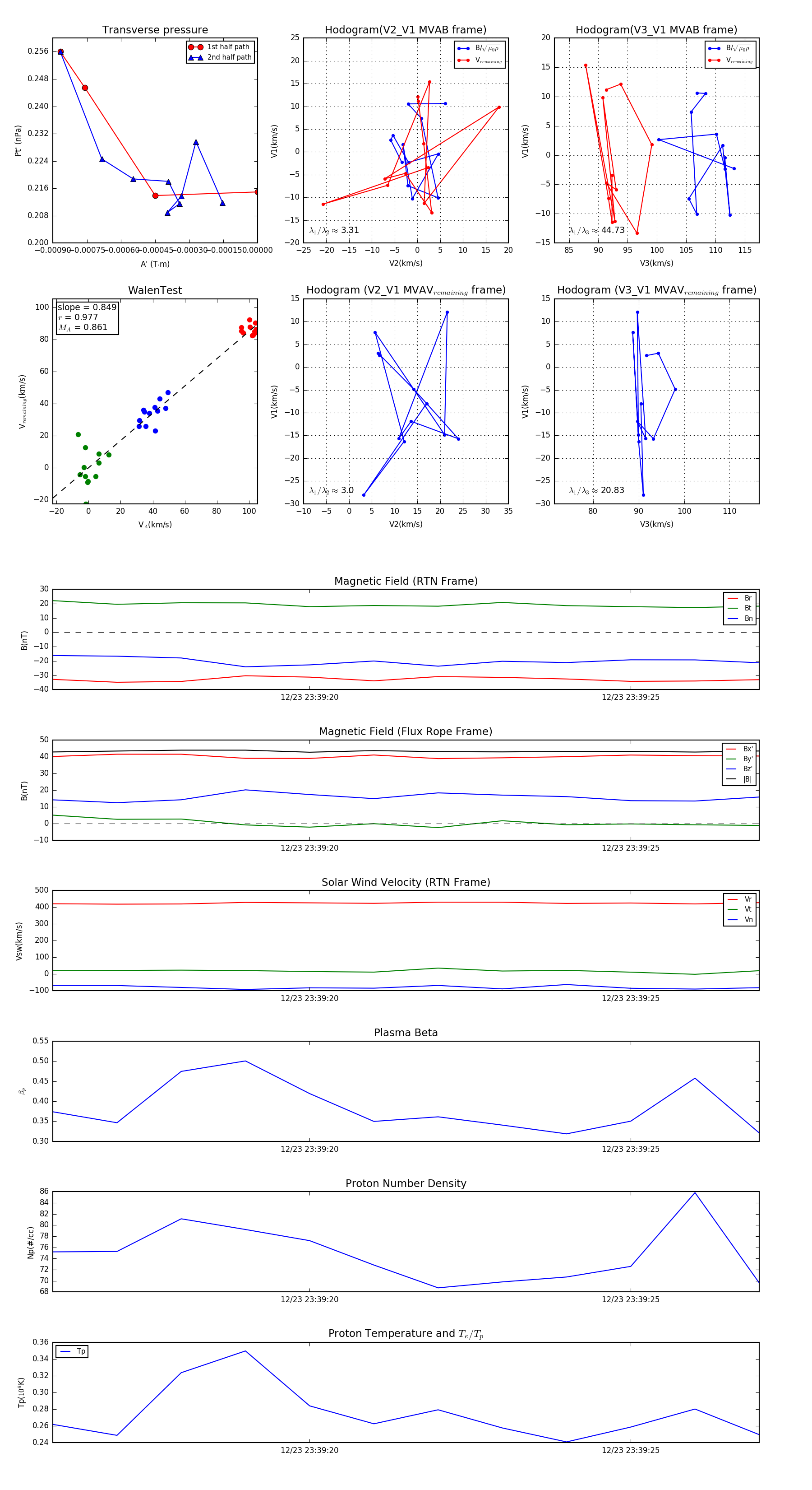
Flux Rope in 2023

Flux Rope Event 2023-12-23 23:39:16 ~ 2023-12-23 23:39:27 (12 seconds)


plot