HOME   LIST
‹–   –›

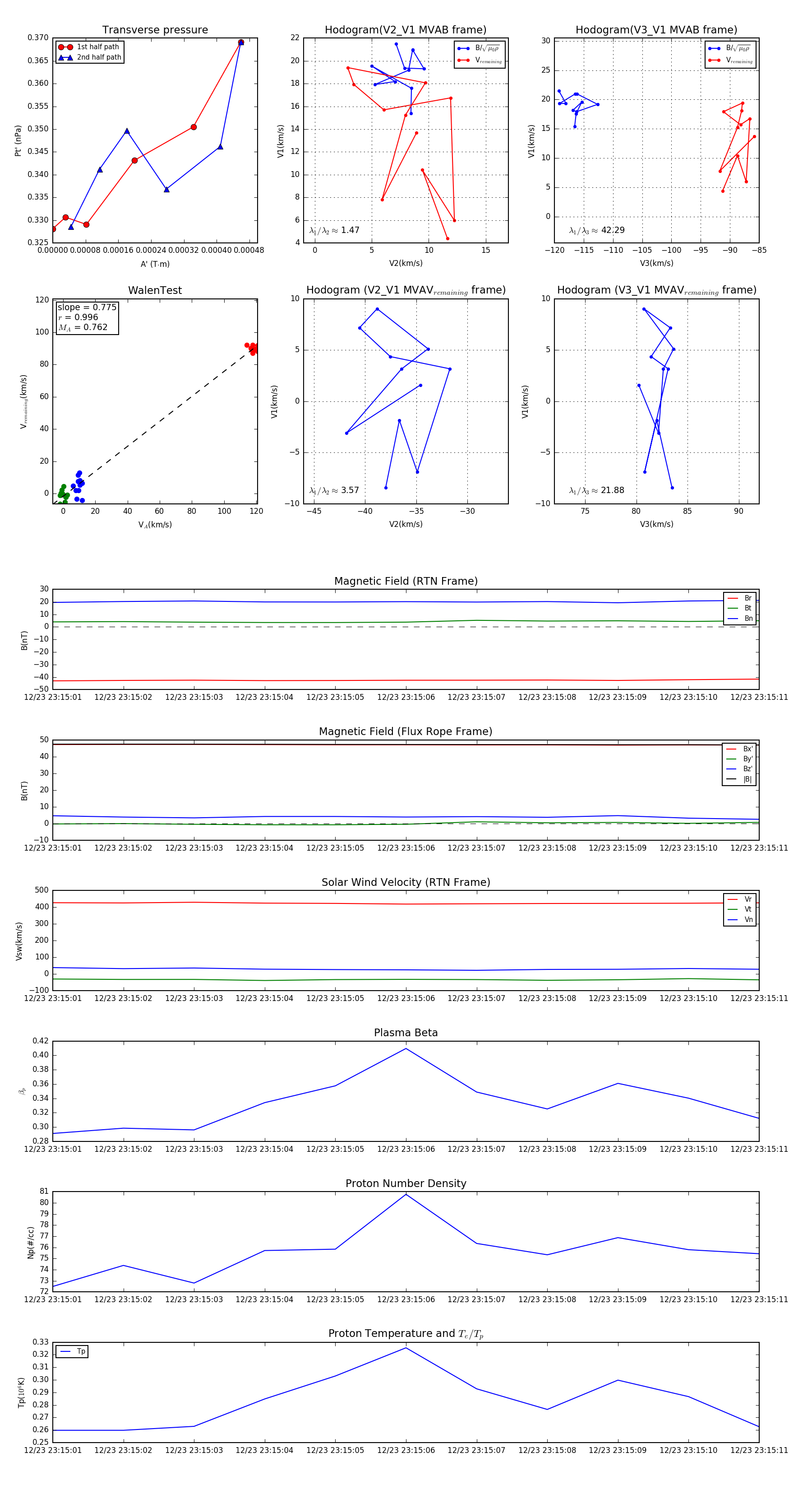
Flux Rope in 2023

Flux Rope Event 2023-12-23 23:15:01 ~ 2023-12-23 23:15:11 (11 seconds)


plot