HOME   LIST
‹–   –›

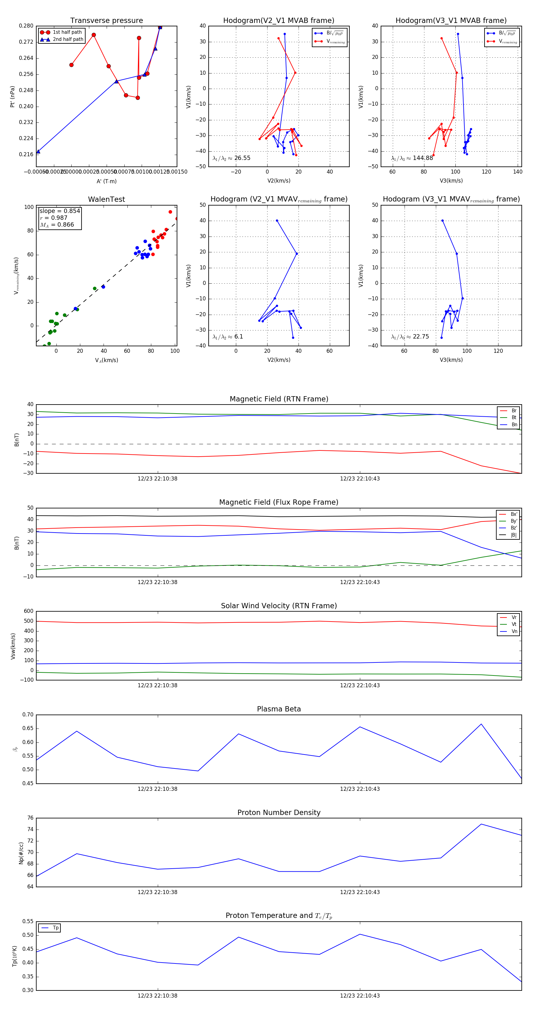
Flux Rope in 2023

Flux Rope Event 2023-12-23 22:10:35 ~ 2023-12-23 22:10:47 (13 seconds)


plot