HOME   LIST
‹–   –›

Flux Rope in 2023

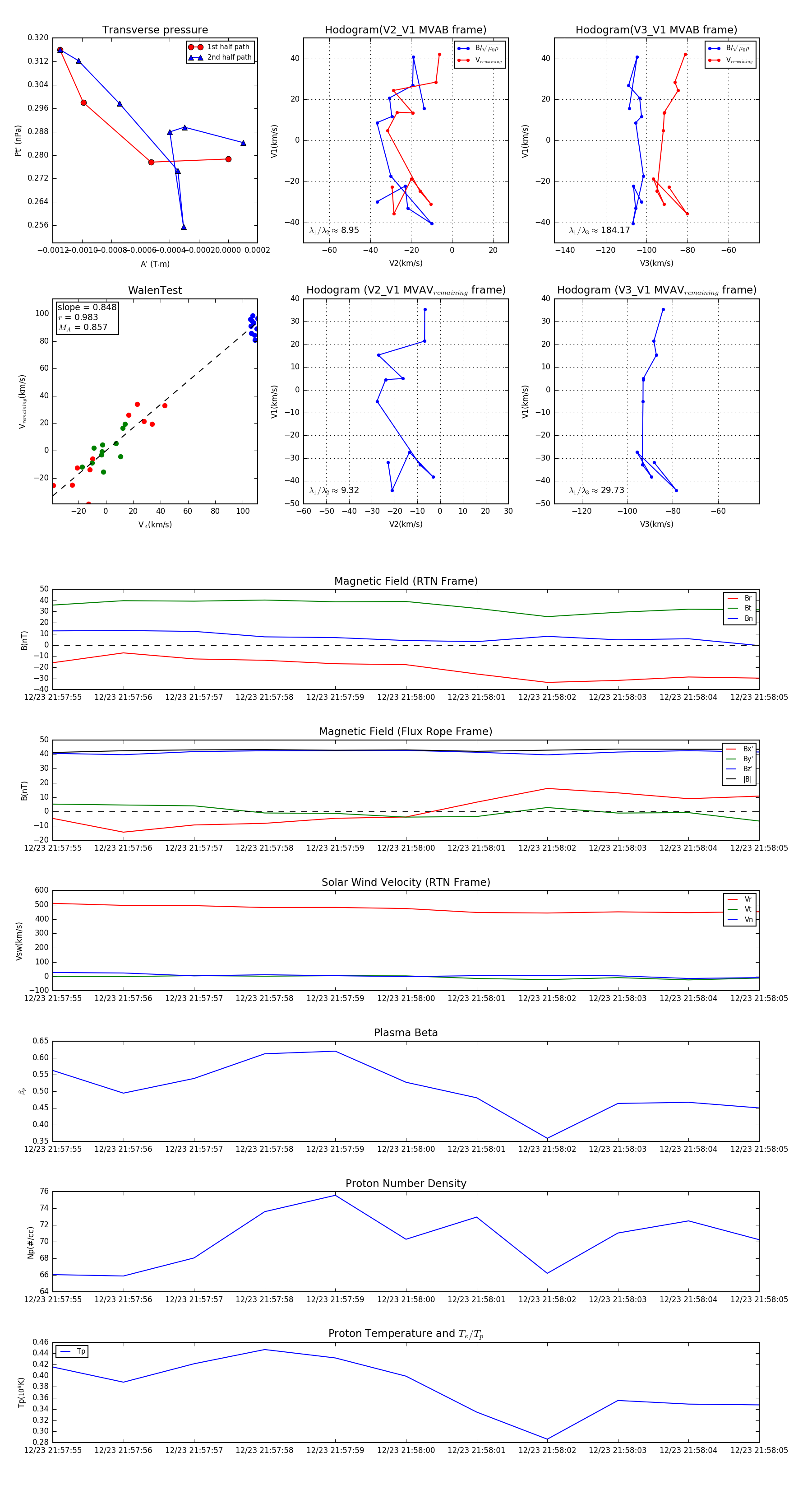
Flux Rope Event 2023-12-23 21:57:55 ~ 2023-12-23 21:58:05 (11 seconds)


plot