HOME   LIST
‹–   –›

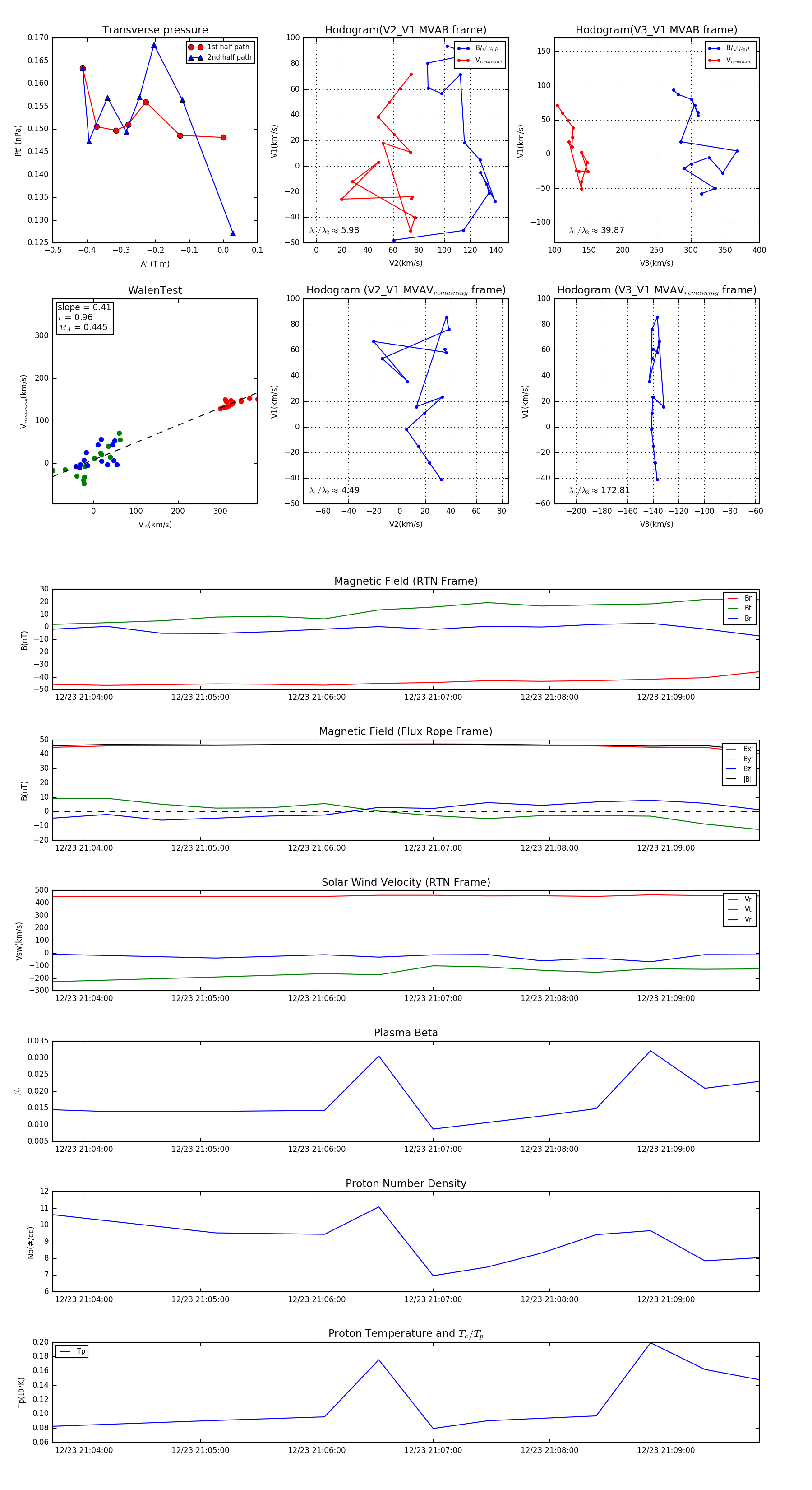
Flux Rope in 2023

Flux Rope Event 2023-12-23 21:03:44 ~ 2023-12-23 21:09:48 (365 seconds)


plot