HOME   LIST
‹–   –›

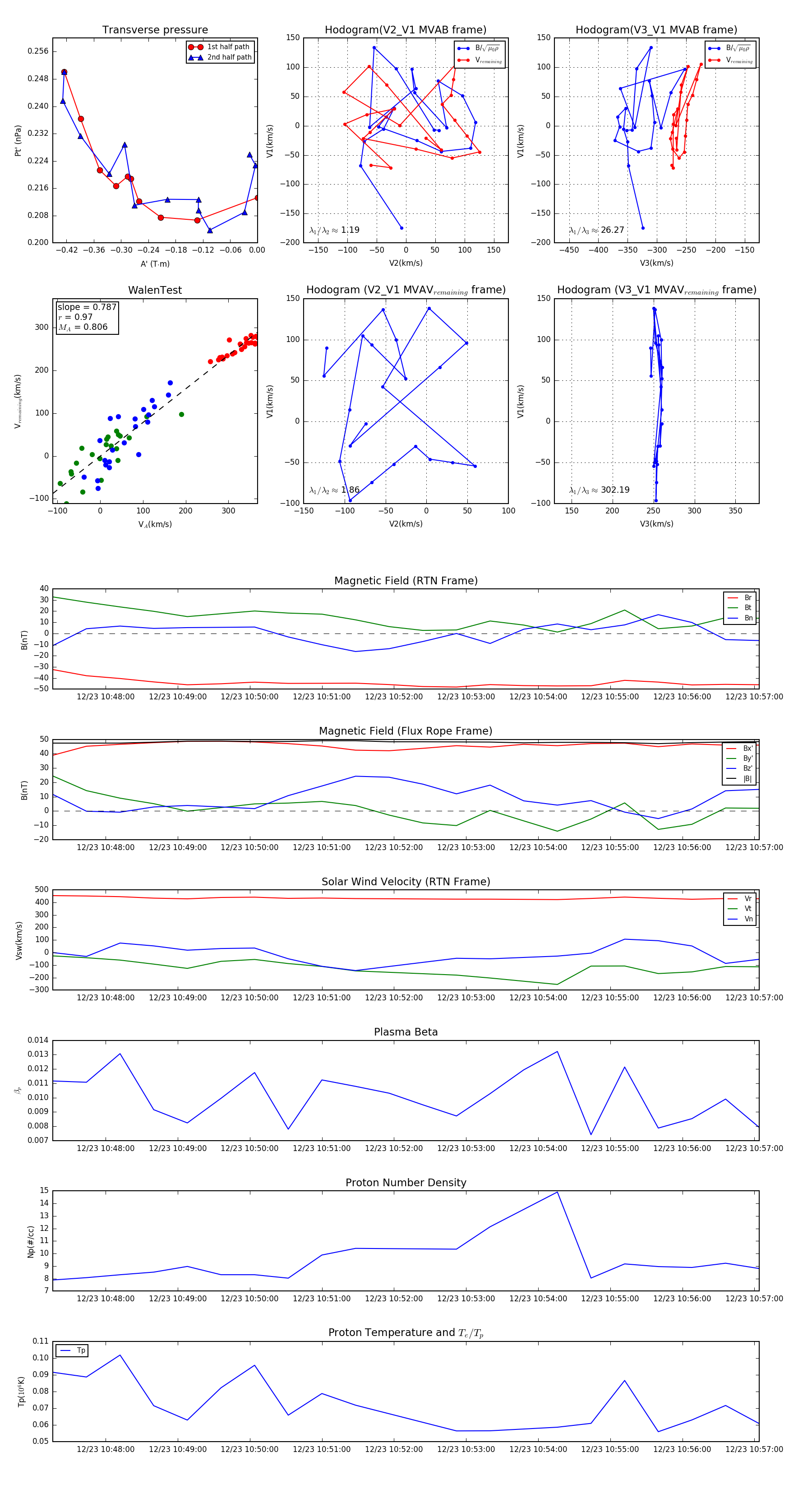
Flux Rope in 2023

Flux Rope Event 2023-12-23 10:47:16 ~ 2023-12-23 10:57:04 (589 seconds)


plot