HOME   LIST
‹–   –›

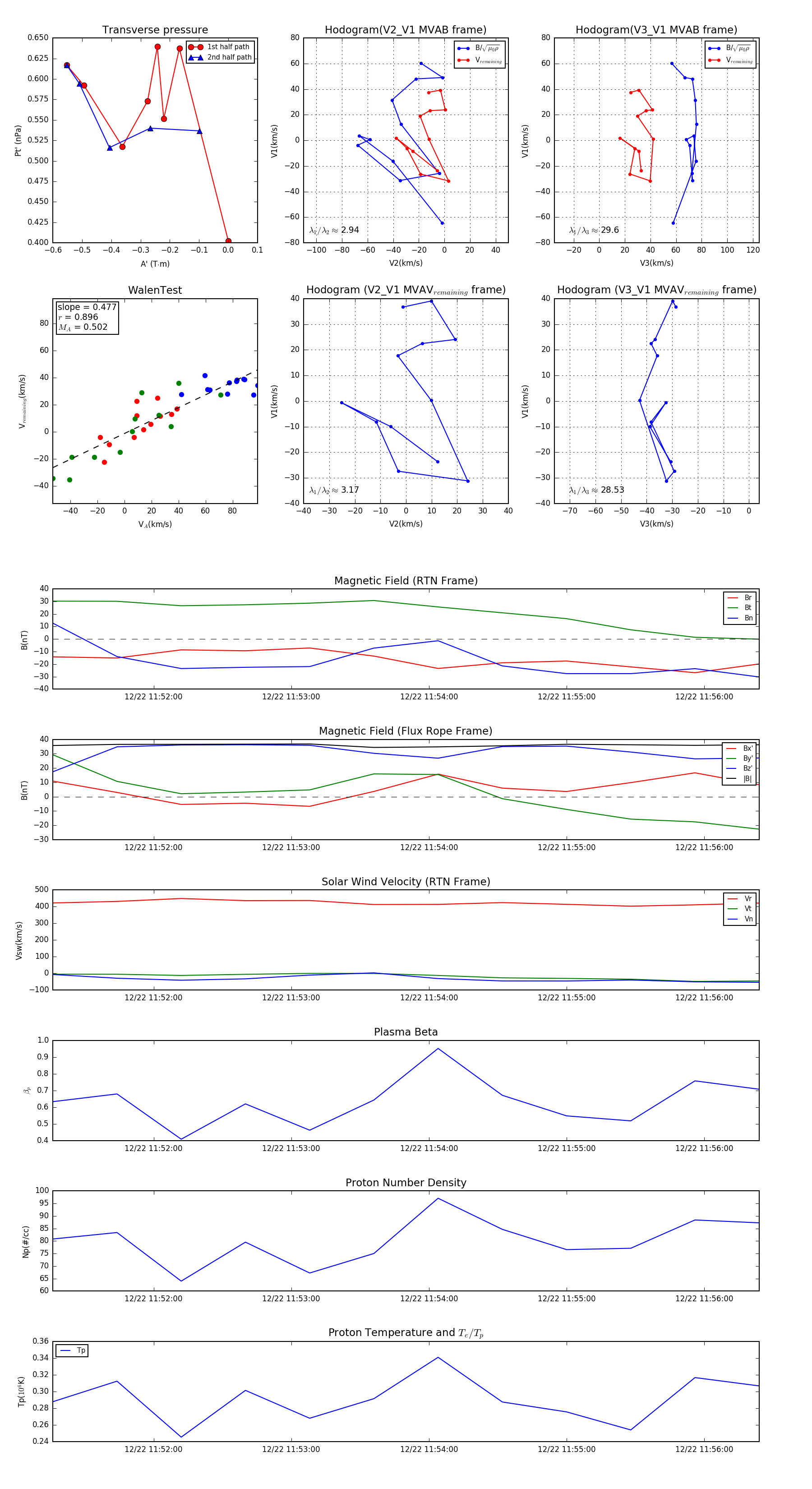
Flux Rope in 2023

Flux Rope Event 2023-12-22 11:51:16 ~ 2023-12-22 11:56:24 (309 seconds)


plot