HOME   LIST
‹–   –›

Flux Rope in 2023

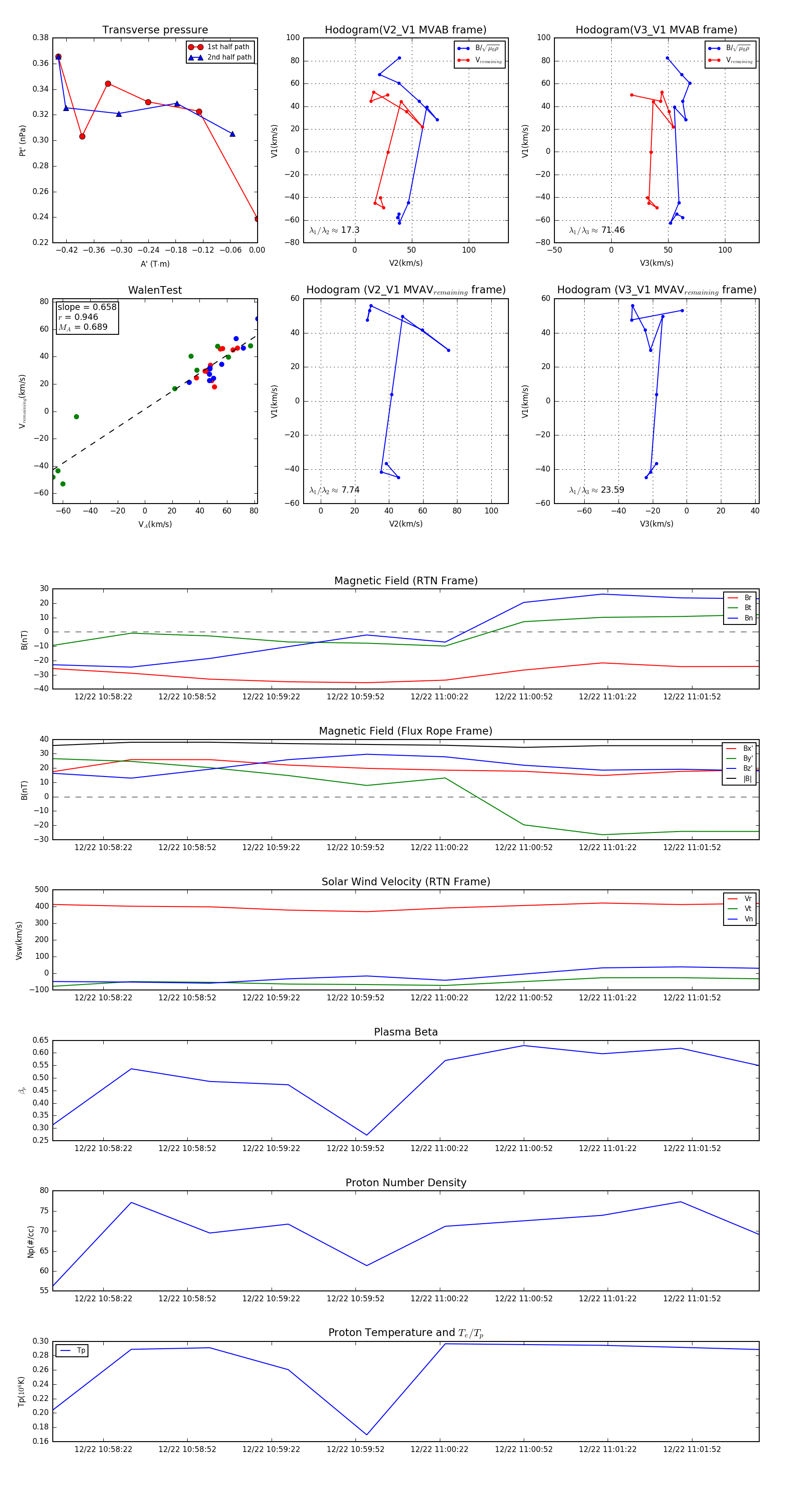
Flux Rope Event 2023-12-22 10:58:04 ~ 2023-12-22 11:02:16 (253 seconds)


plot