HOME   LIST
‹–   –›

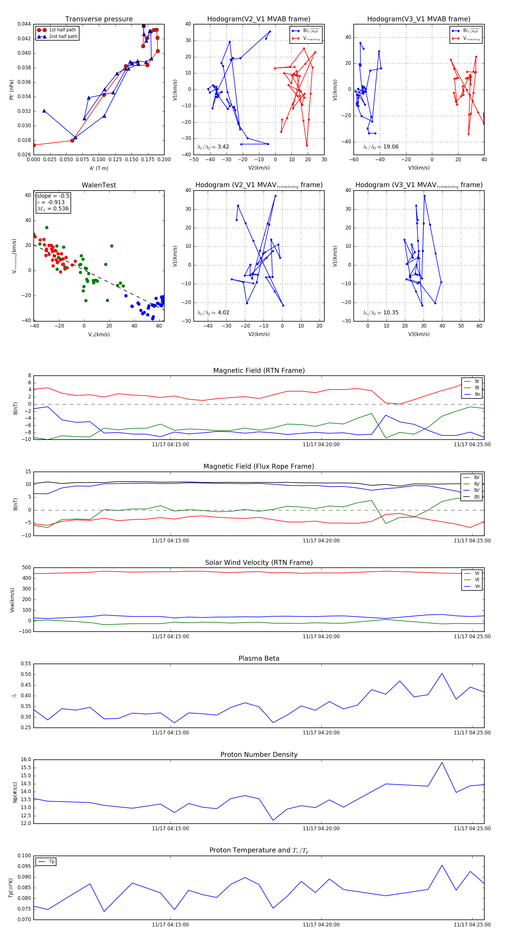
Flux Rope in 2023

Flux Rope Event 2023-11-17 04:10:28 ~ 2023-11-17 04:25:24 (897 seconds)


plot