HOME   LIST
‹–   –›

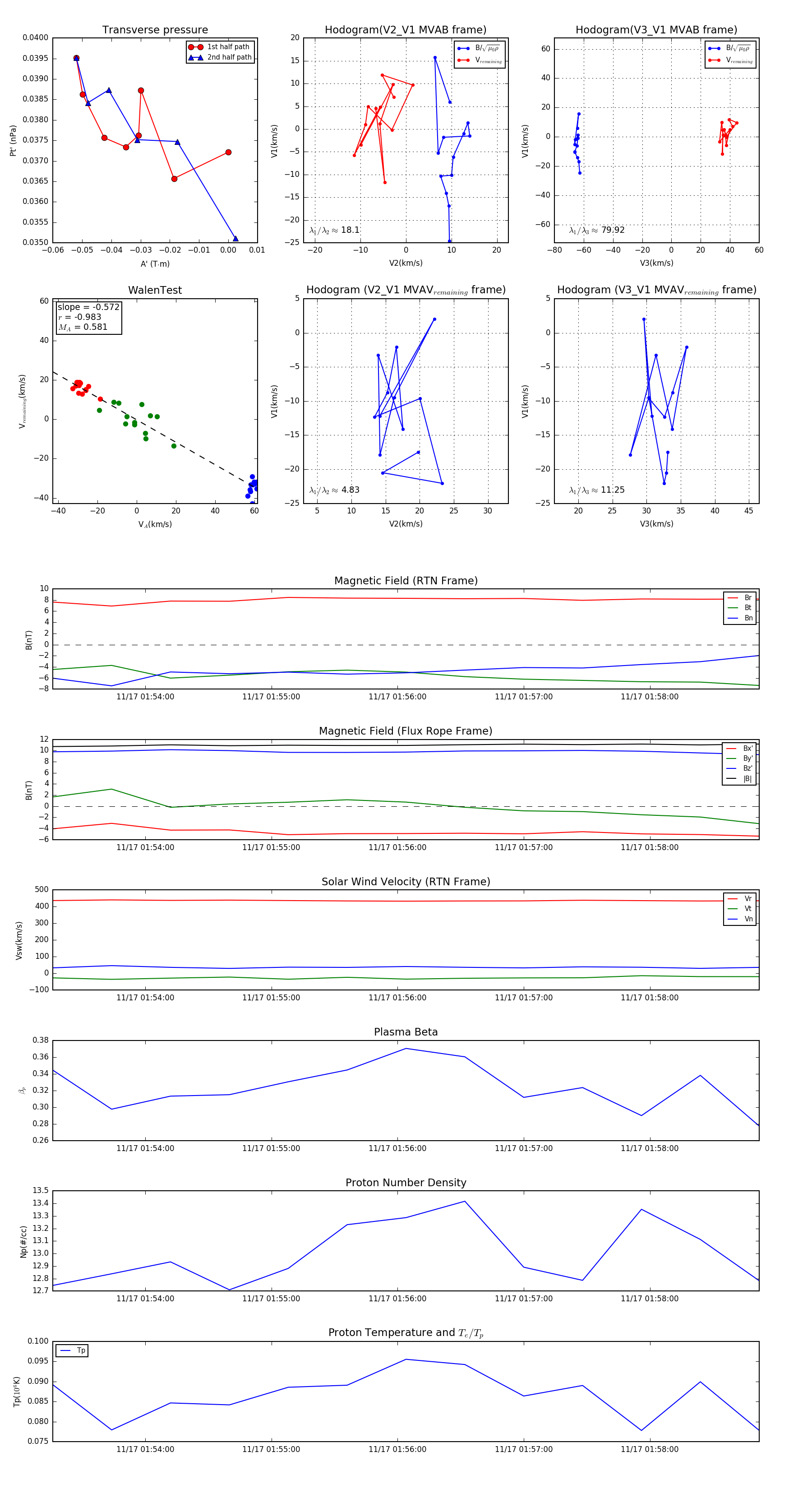
Flux Rope in 2023

Flux Rope Event 2023-11-17 01:53:16 ~ 2023-11-17 01:58:52 (337 seconds)


plot