HOME   LIST
‹–   –›

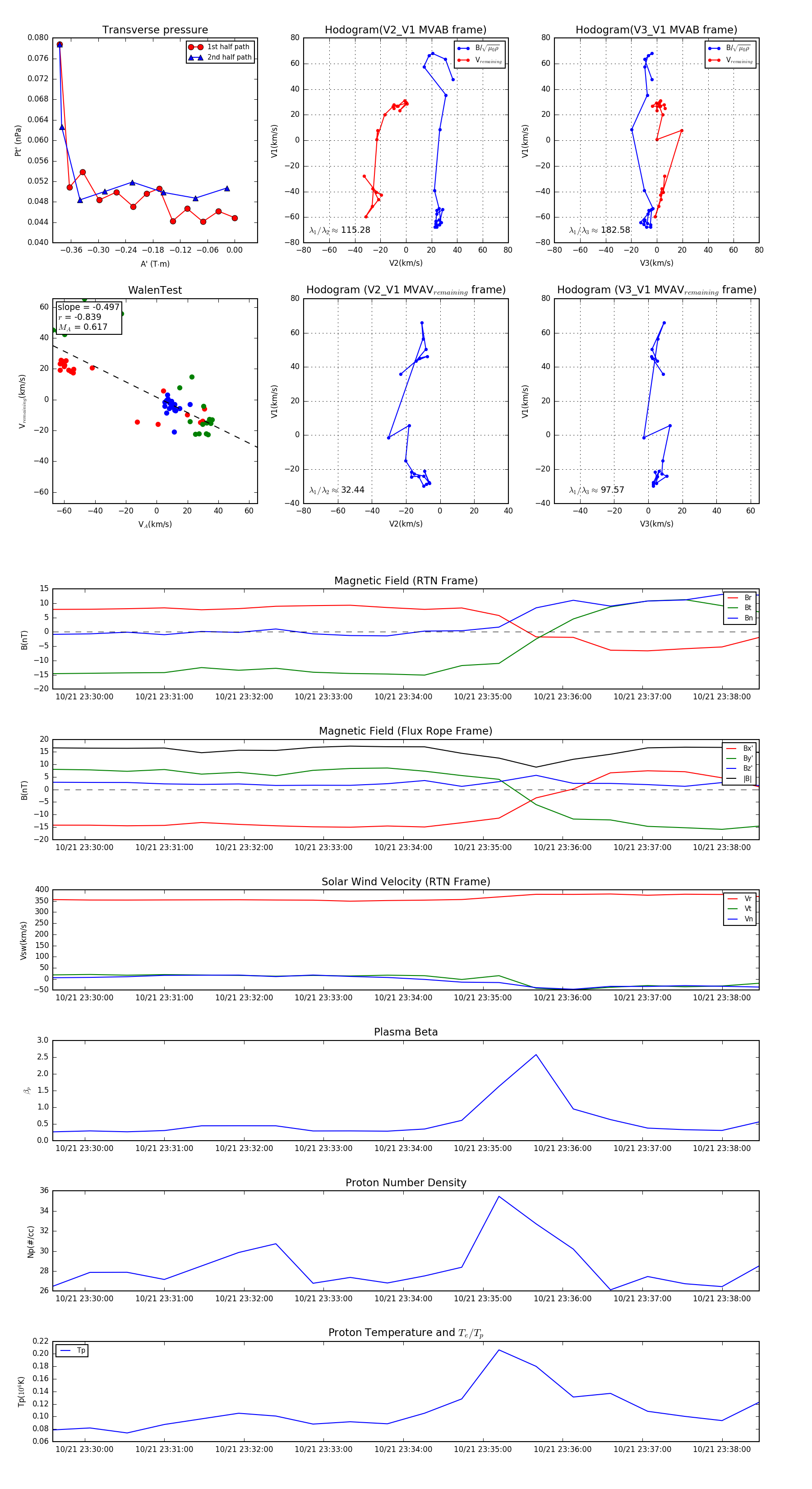
Flux Rope in 2023

Flux Rope Event 2023-10-21 23:29:36 ~ 2023-10-21 23:38:28 (533 seconds)


plot