HOME   LIST
‹–   –›

Flux Rope in 2023

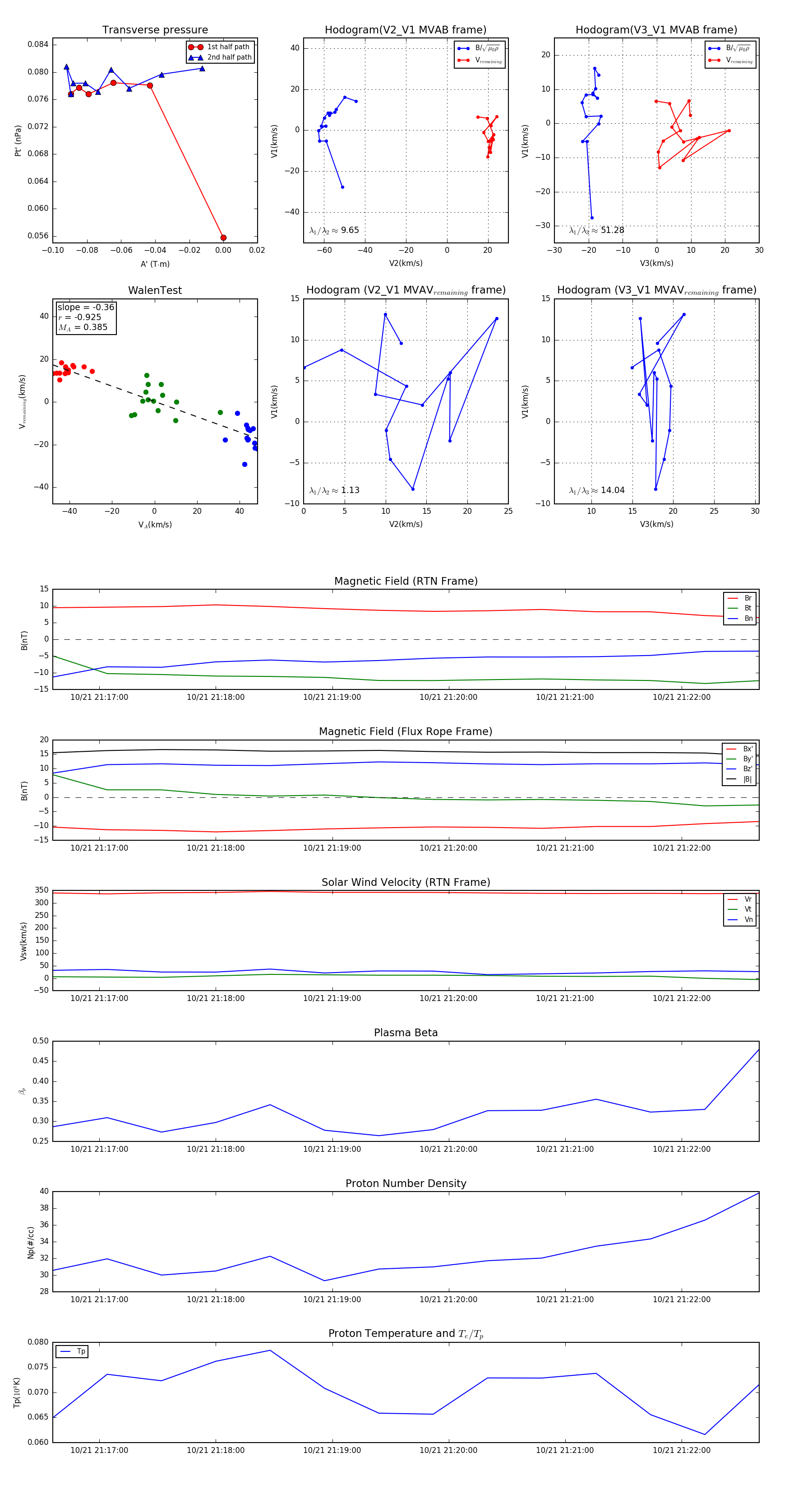
Flux Rope Event 2023-10-21 21:16:36 ~ 2023-10-21 21:22:40 (365 seconds)


plot