HOME   LIST
‹–   –›

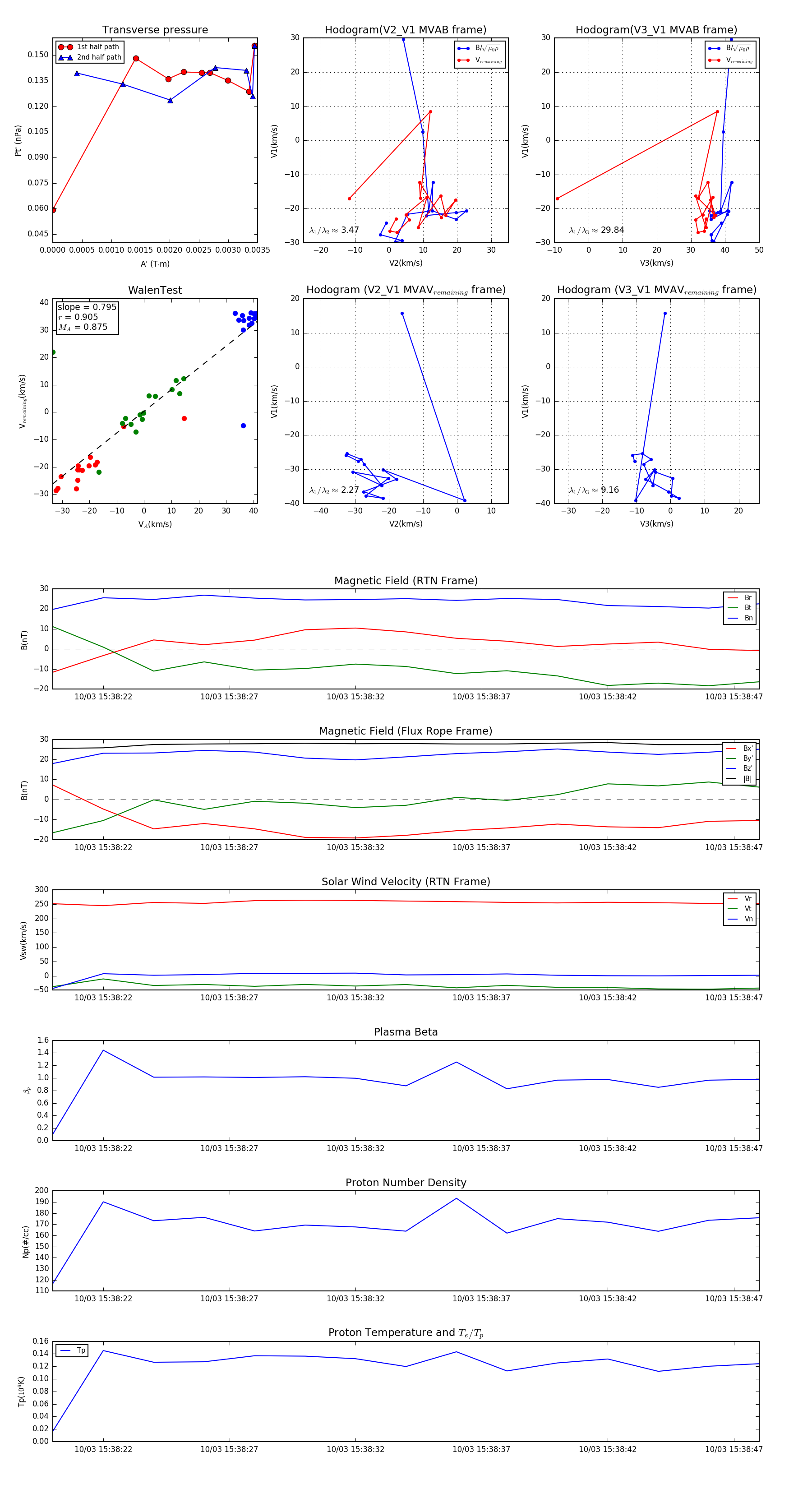
Flux Rope in 2023

Flux Rope Event 2023-10-03 15:38:20 ~ 2023-10-03 15:38:48 (29 seconds)


plot