HOME   LIST
‹–   –›

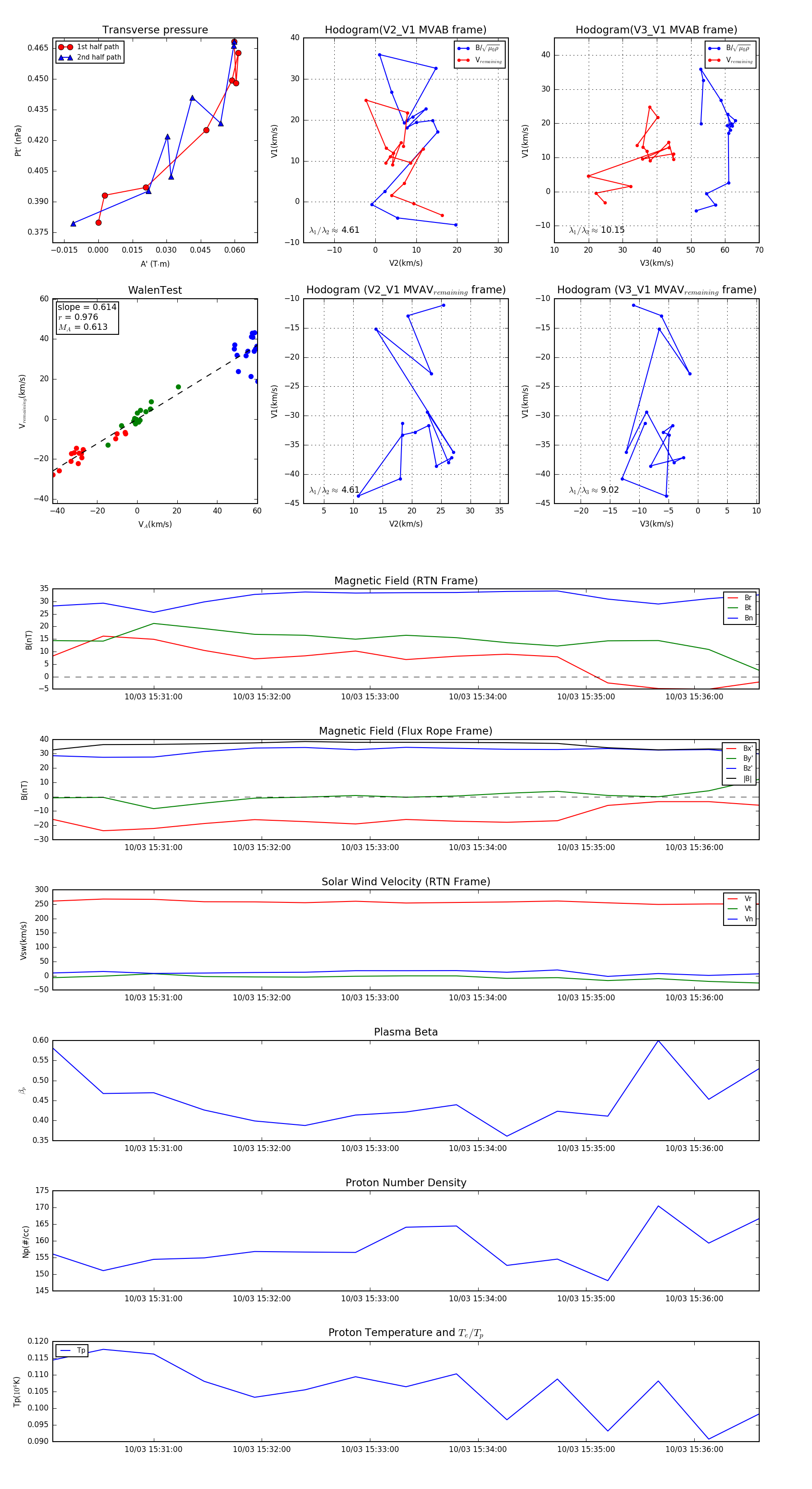
Flux Rope in 2023

Flux Rope Event 2023-10-03 15:30:04 ~ 2023-10-03 15:36:36 (393 seconds)


plot