HOME   LIST
‹–   –›

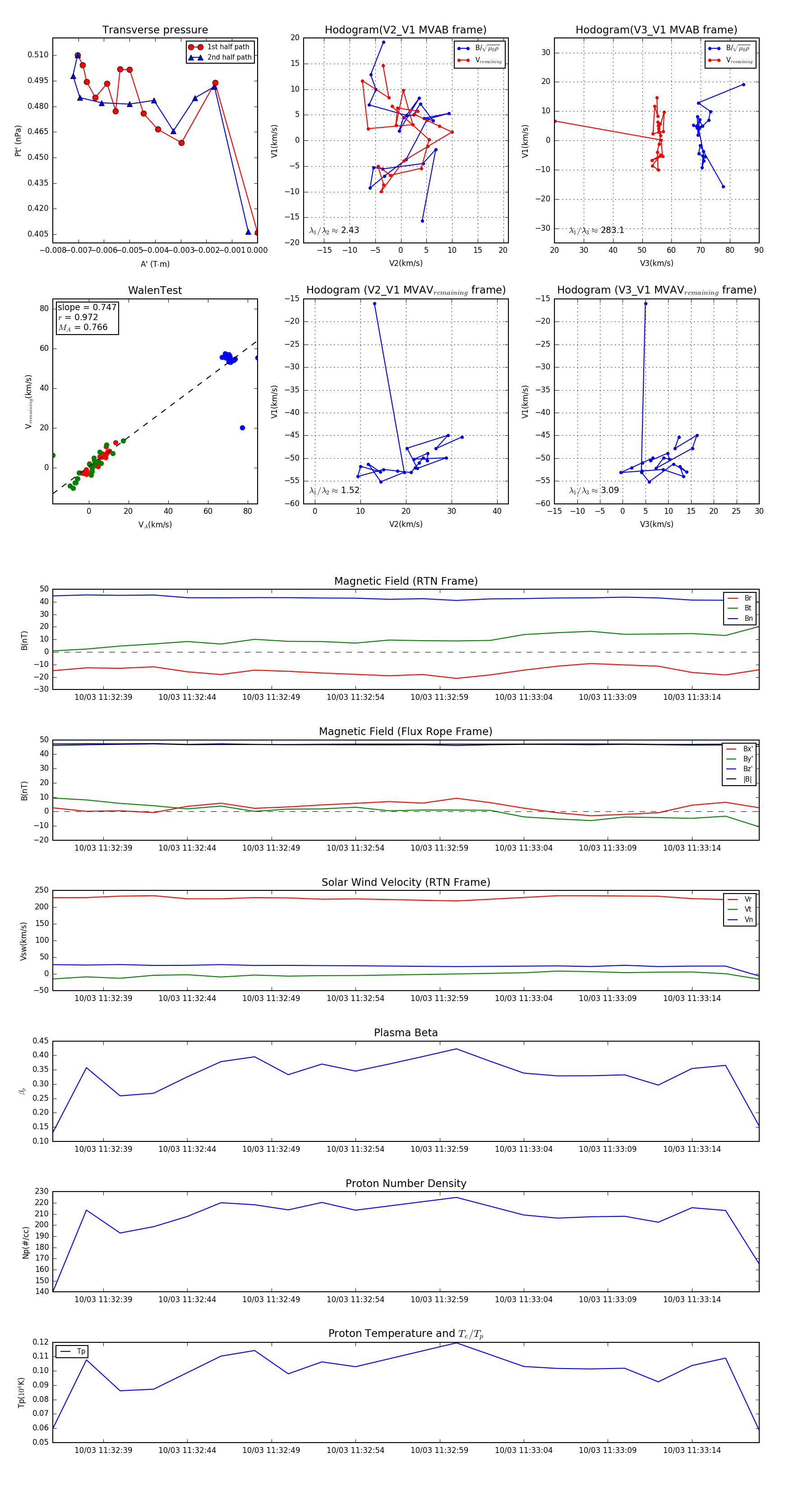
Flux Rope in 2023

Flux Rope Event 2023-10-03 11:32:36 ~ 2023-10-03 11:33:18 (43 seconds)


plot