HOME   LIST
‹–   –›

Flux Rope in 2023

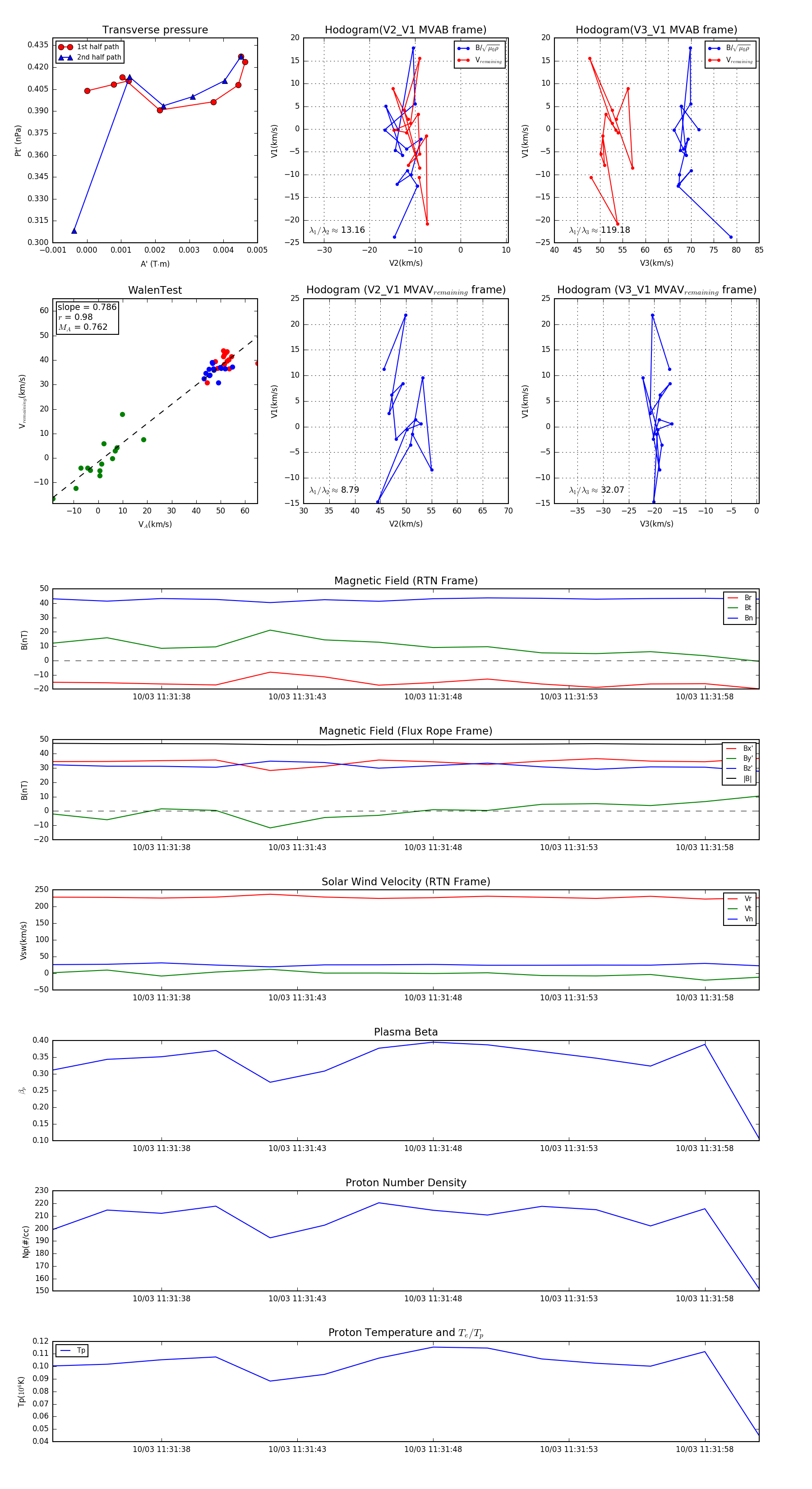
Flux Rope Event 2023-10-03 11:31:34 ~ 2023-10-03 11:32:00 (27 seconds)


plot