HOME   LIST
‹–   –›

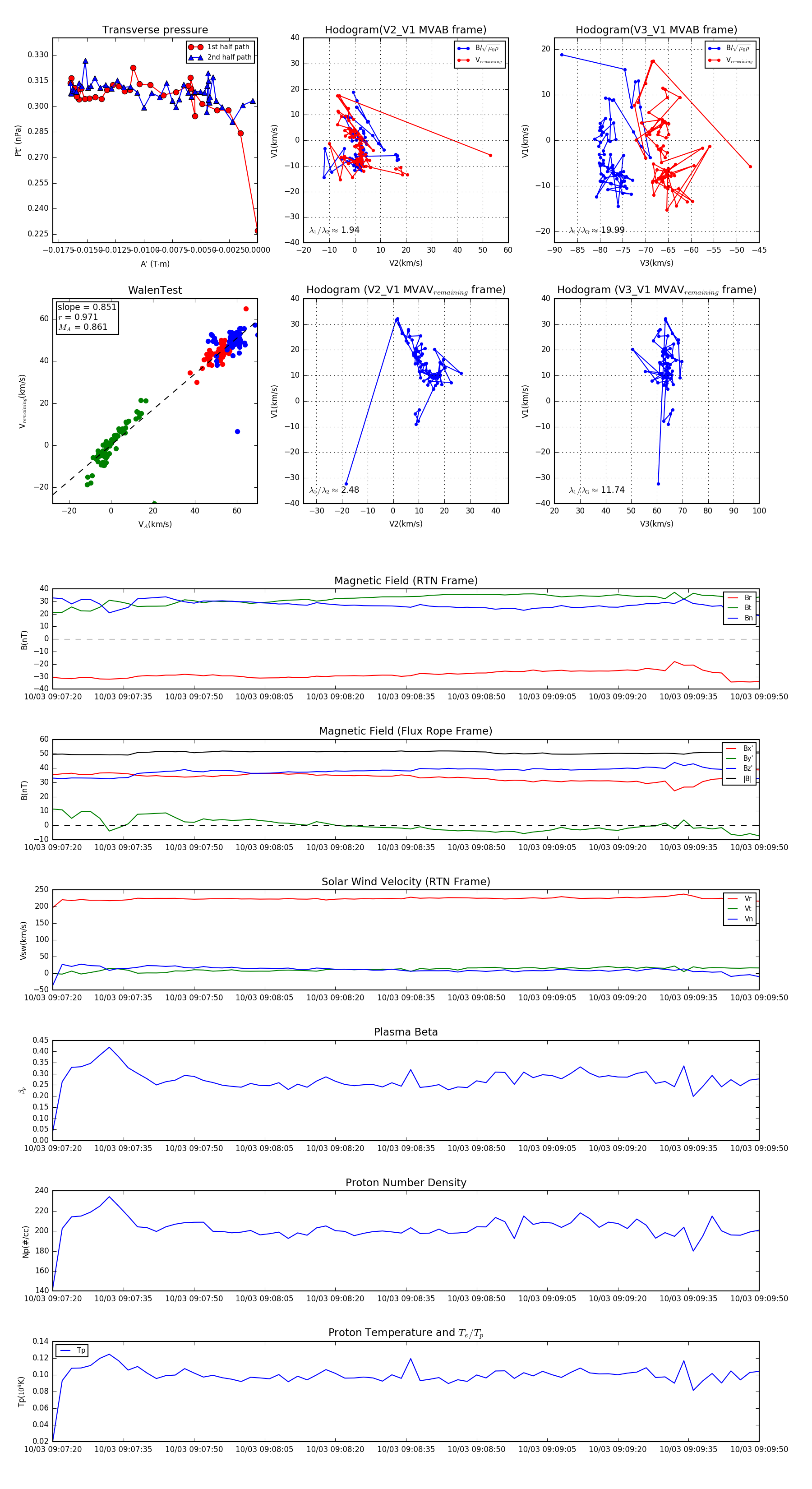
Flux Rope in 2023

Flux Rope Event 2023-10-03 09:07:20 ~ 2023-10-03 09:09:50 (151 seconds)


plot