HOME   LIST
‹–   –›

Flux Rope in 2023

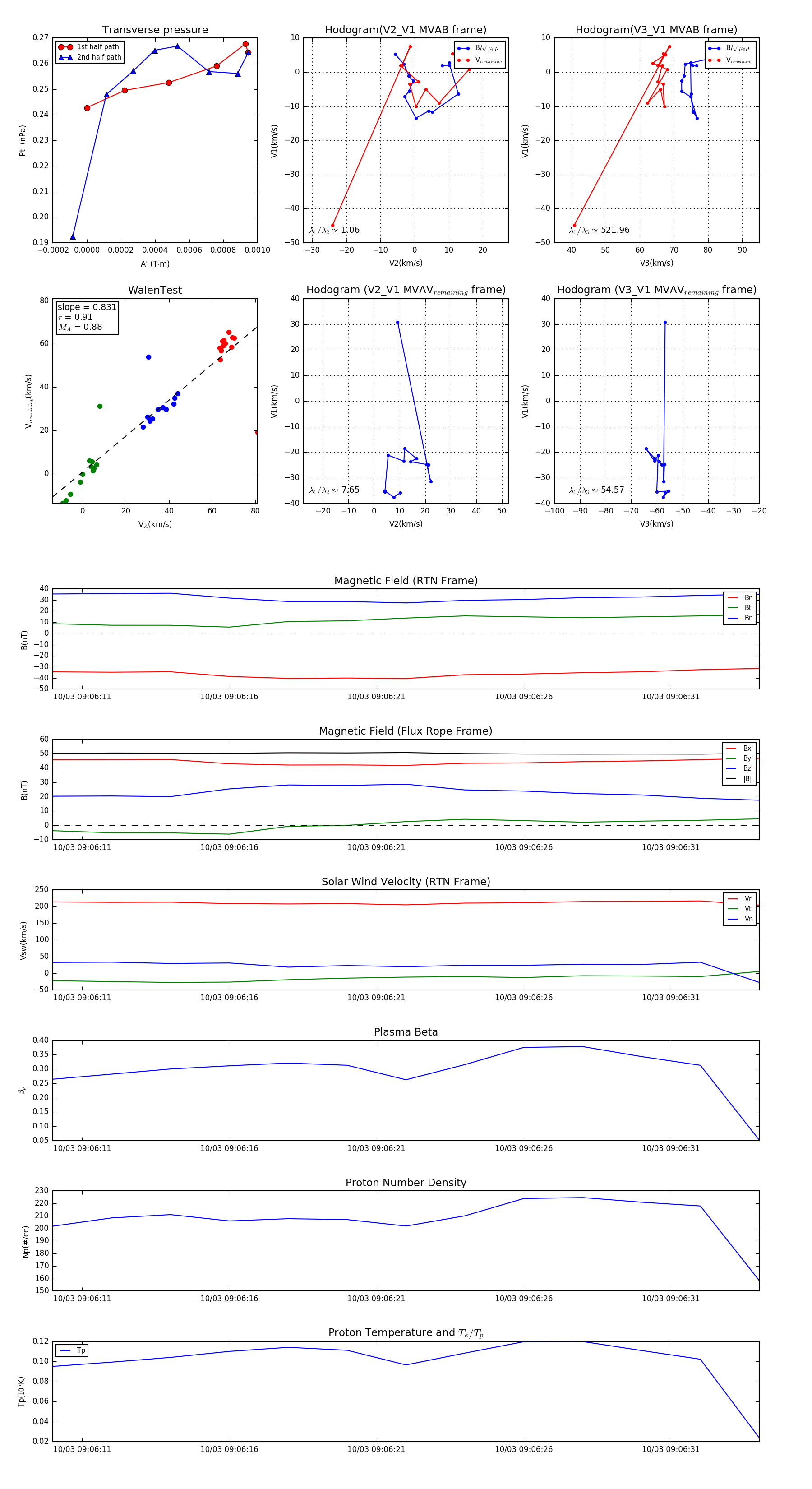
Flux Rope Event 2023-10-03 09:06:10 ~ 2023-10-03 09:06:34 (25 seconds)


plot