HOME   LIST
‹–   –›

Flux Rope in 2023

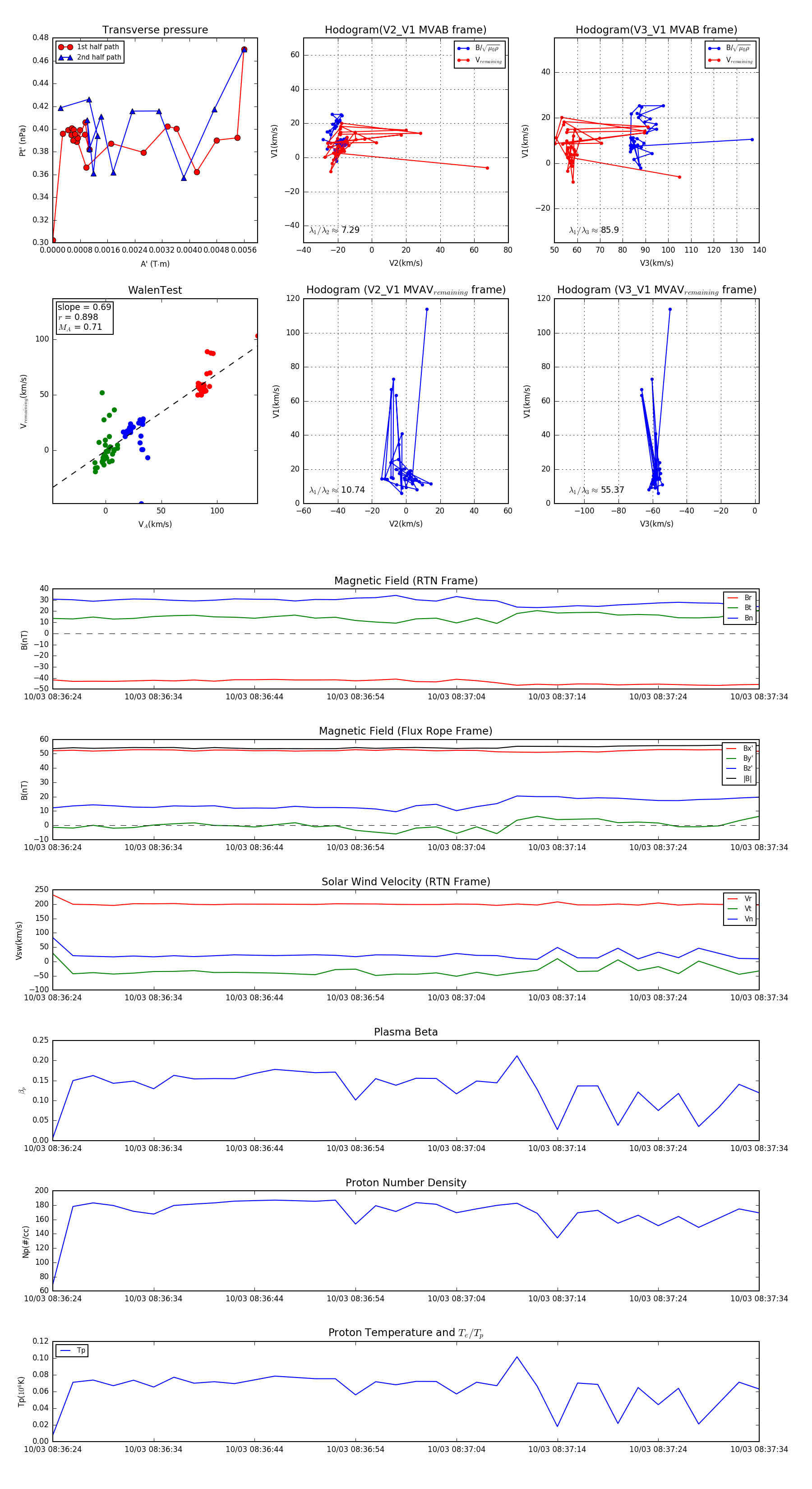
Flux Rope Event 2023-10-03 08:36:24 ~ 2023-10-03 08:37:34 (71 seconds)


plot