HOME   LIST
‹–   –›

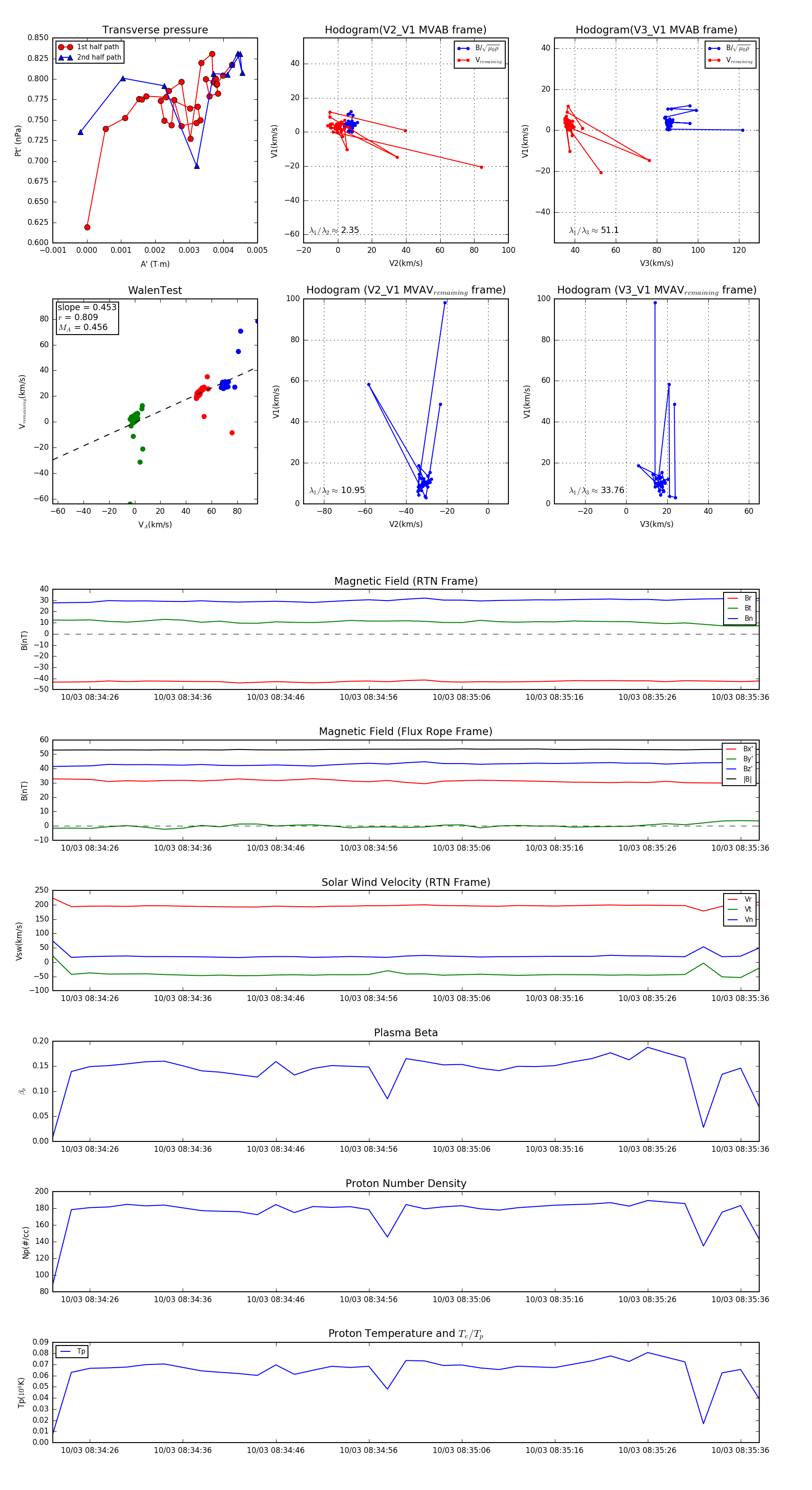
Flux Rope in 2023

Flux Rope Event 2023-10-03 08:34:22 ~ 2023-10-03 08:35:38 (77 seconds)


plot