HOME   LIST
‹–   –›

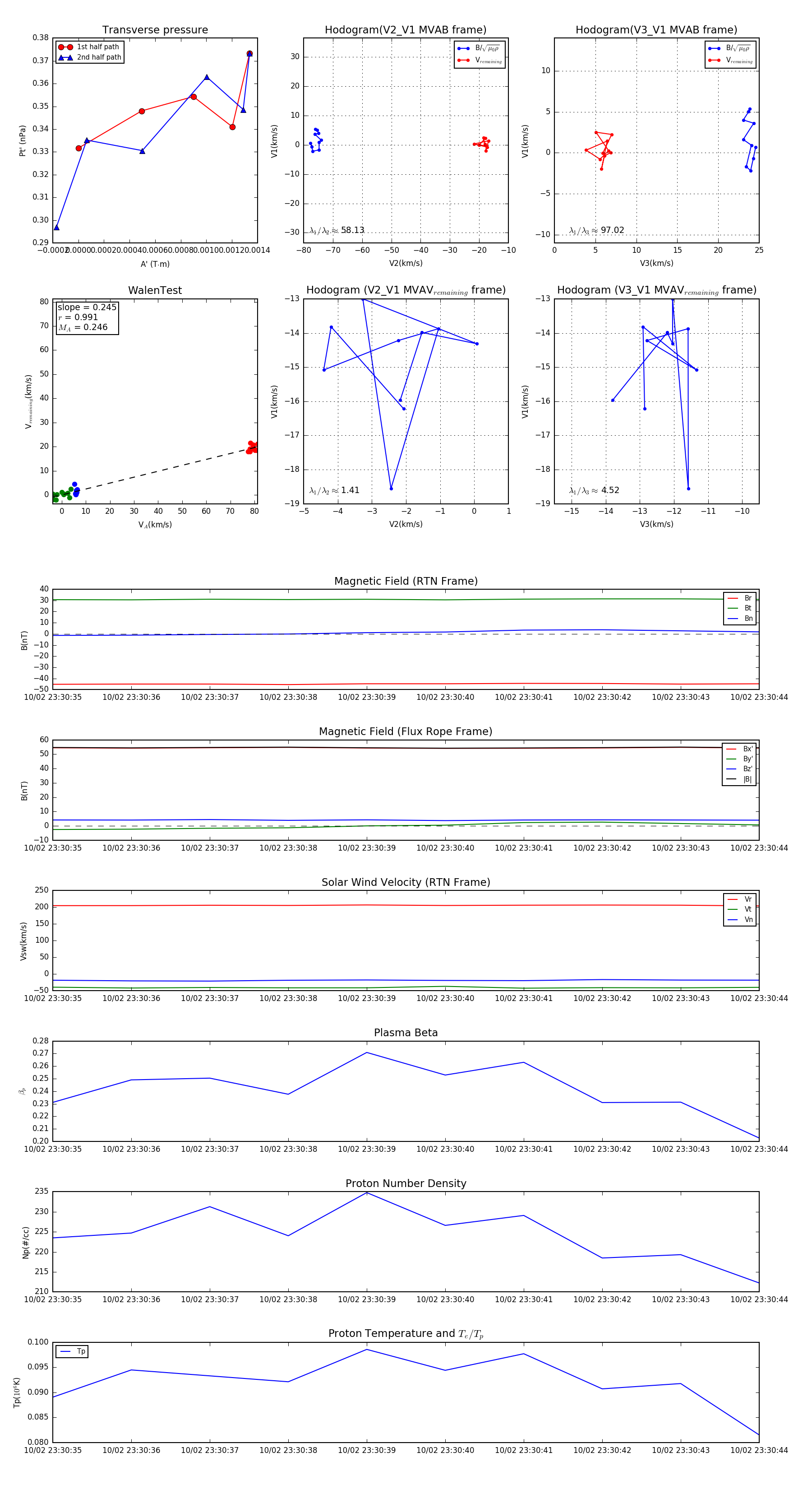
Flux Rope in 2023

Flux Rope Event 2023-10-02 23:30:35 ~ 2023-10-02 23:30:44 (10 seconds)


plot