HOME   LIST
‹–   –›

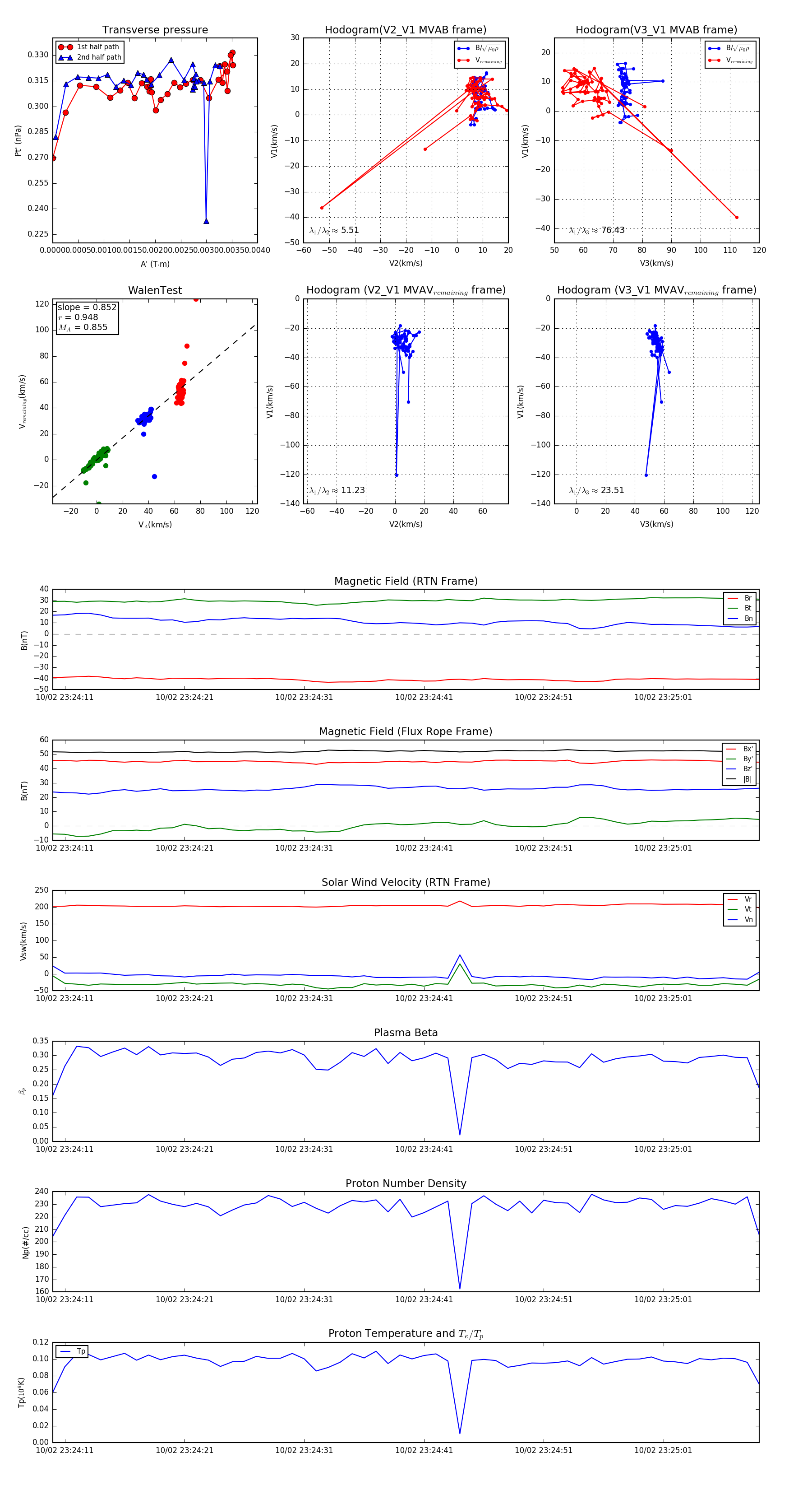
Flux Rope in 2023

Flux Rope Event 2023-10-02 23:24:10 ~ 2023-10-02 23:25:09 (60 seconds)


plot