HOME   LIST
‹–   –›

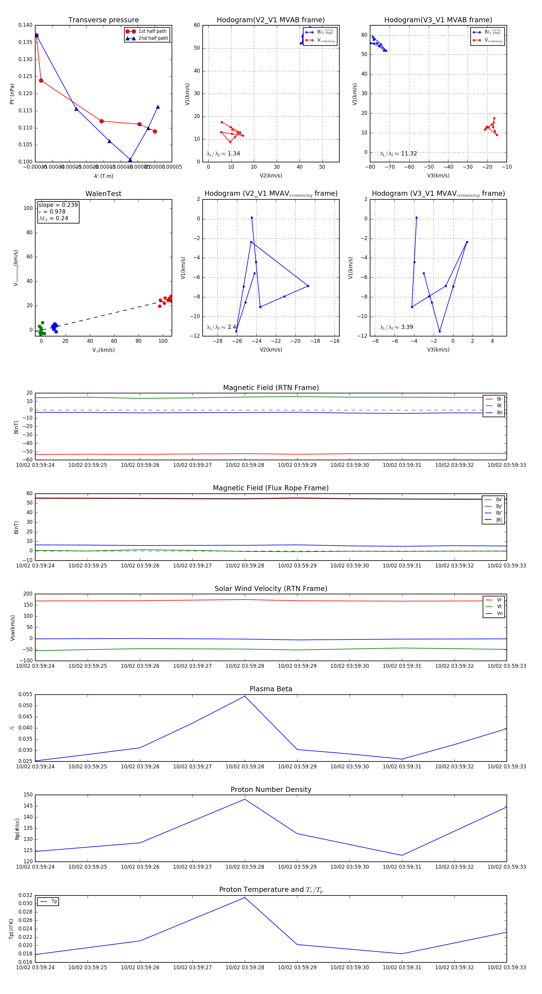
Flux Rope in 2023

Flux Rope Event 2023-10-02 03:59:24 ~ 2023-10-02 03:59:33 (10 seconds)


plot