HOME   LIST
‹–   –›

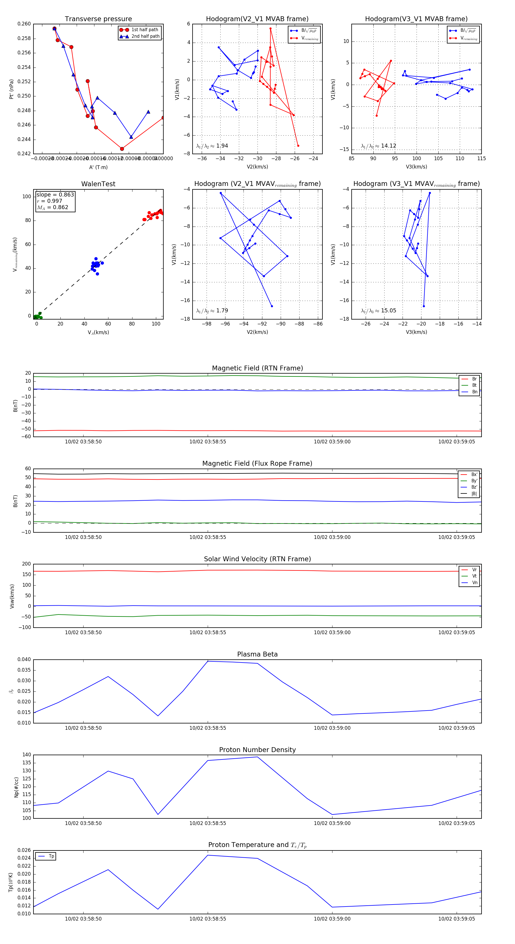
Flux Rope in 2023

Flux Rope Event 2023-10-02 03:58:48 ~ 2023-10-02 03:59:06 (19 seconds)


plot