HOME   LIST
‹–   –›

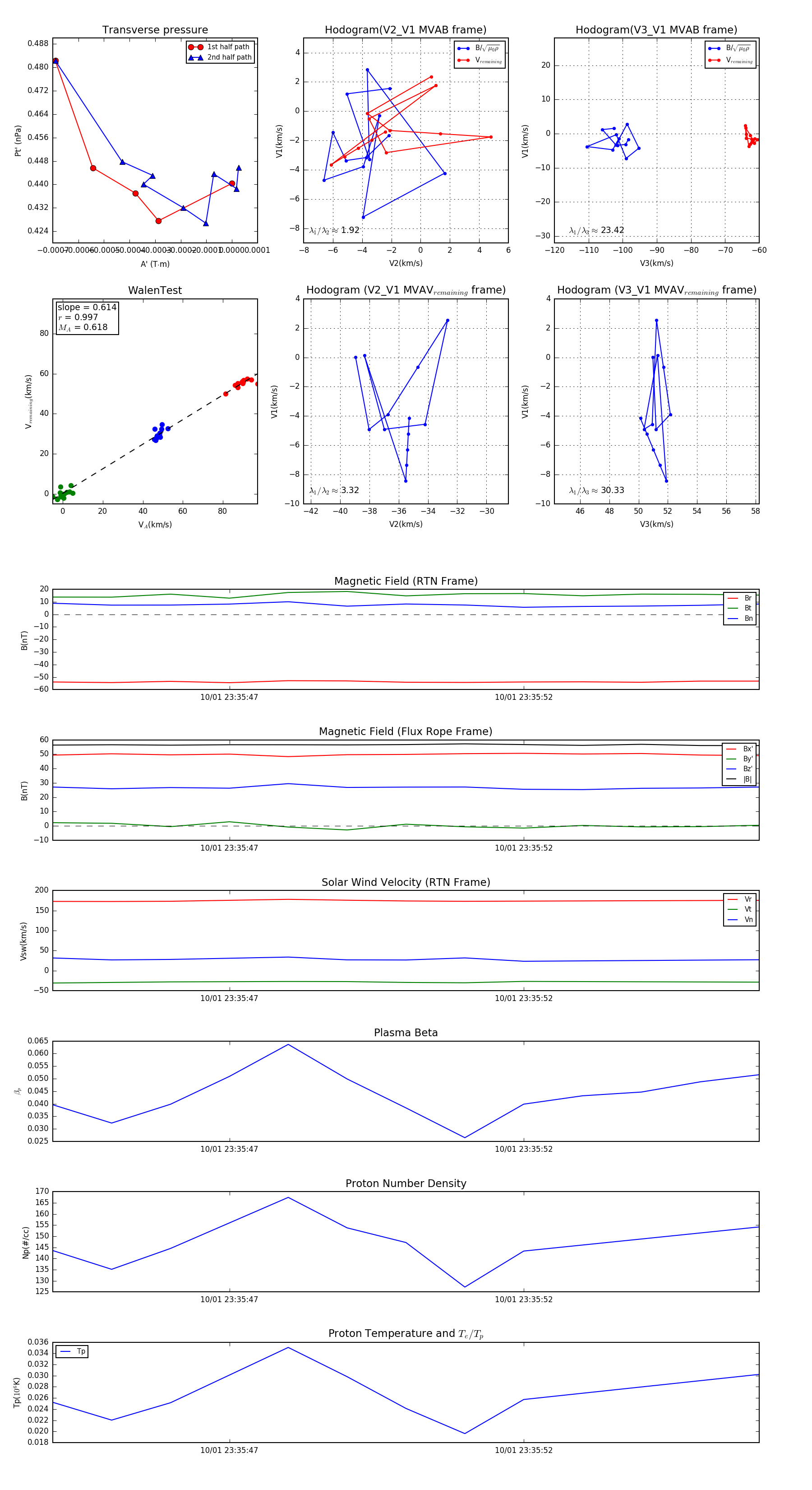
Flux Rope in 2023

Flux Rope Event 2023-10-01 23:35:44 ~ 2023-10-01 23:35:56 (13 seconds)


plot