HOME   LIST
‹–   –›

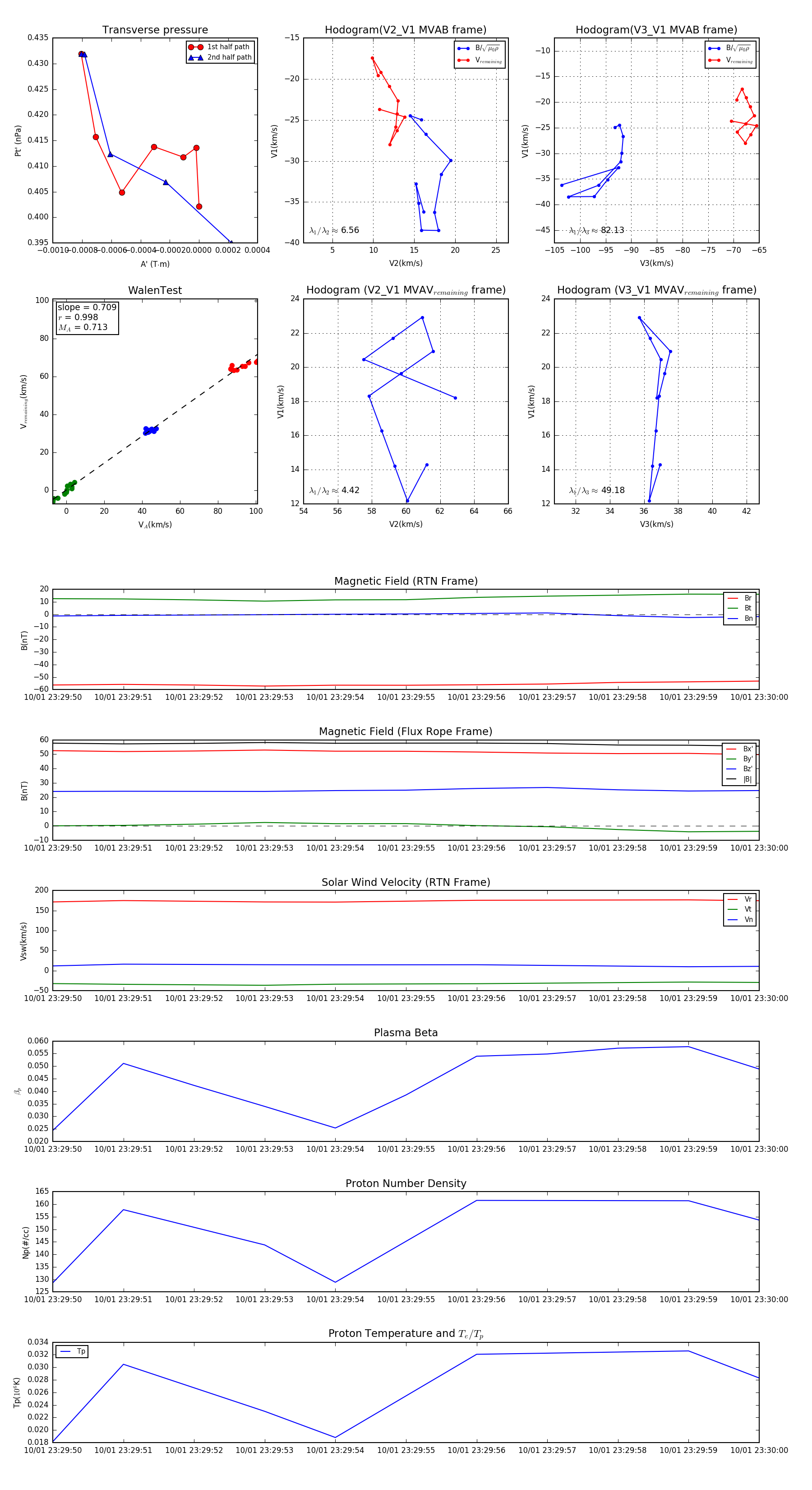
Flux Rope in 2023

Flux Rope Event 2023-10-01 23:29:50 ~ 2023-10-01 23:30:00 (11 seconds)


plot