HOME   LIST
‹–   –›

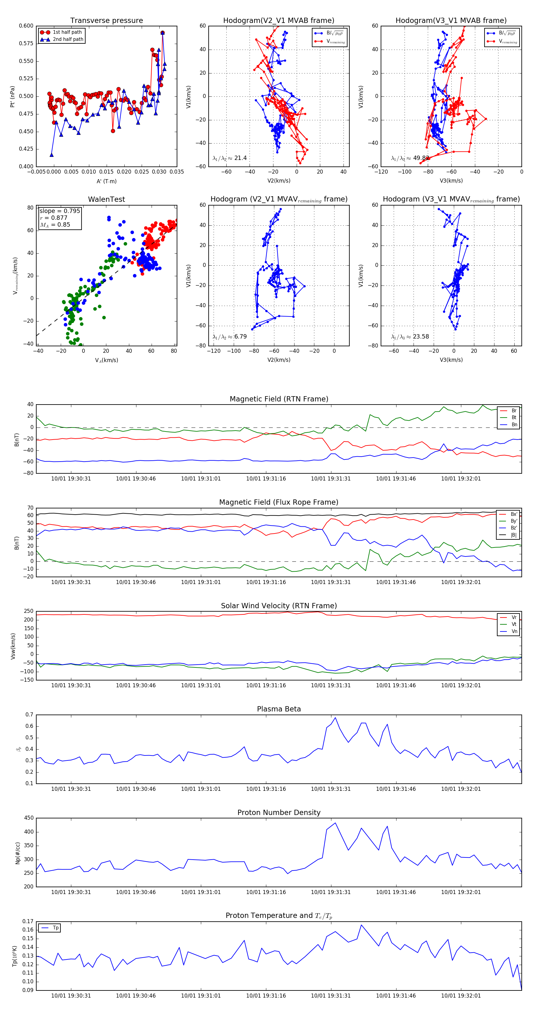
Flux Rope in 2023

Flux Rope Event 2023-10-01 19:30:23 ~ 2023-10-01 19:32:15 (113 seconds)


plot