HOME   LIST
‹–   –›

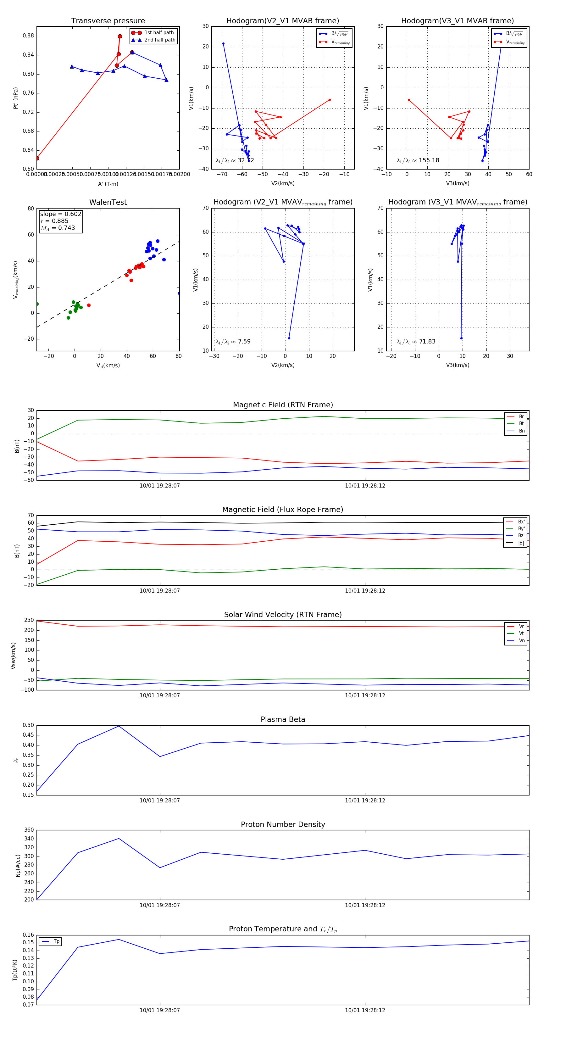
Flux Rope in 2023

Flux Rope Event 2023-10-01 19:28:04 ~ 2023-10-01 19:28:16 (13 seconds)


plot