HOME   LIST
‹–   –›

Flux Rope in 2023

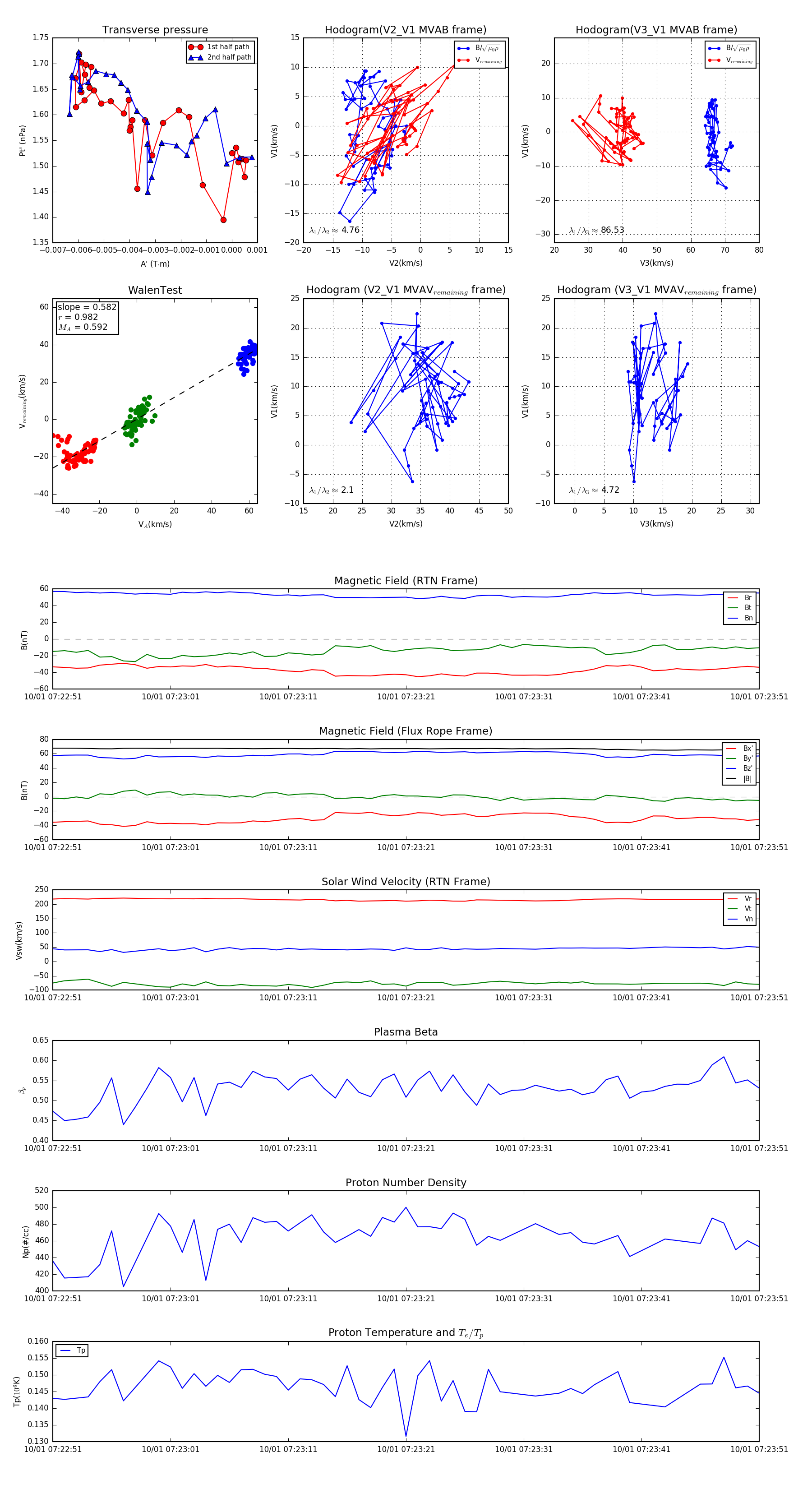
Flux Rope Event 2023-10-01 07:22:51 ~ 2023-10-01 07:23:51 (61 seconds)


plot