HOME   LIST
‹–   –›

Flux Rope in 2023

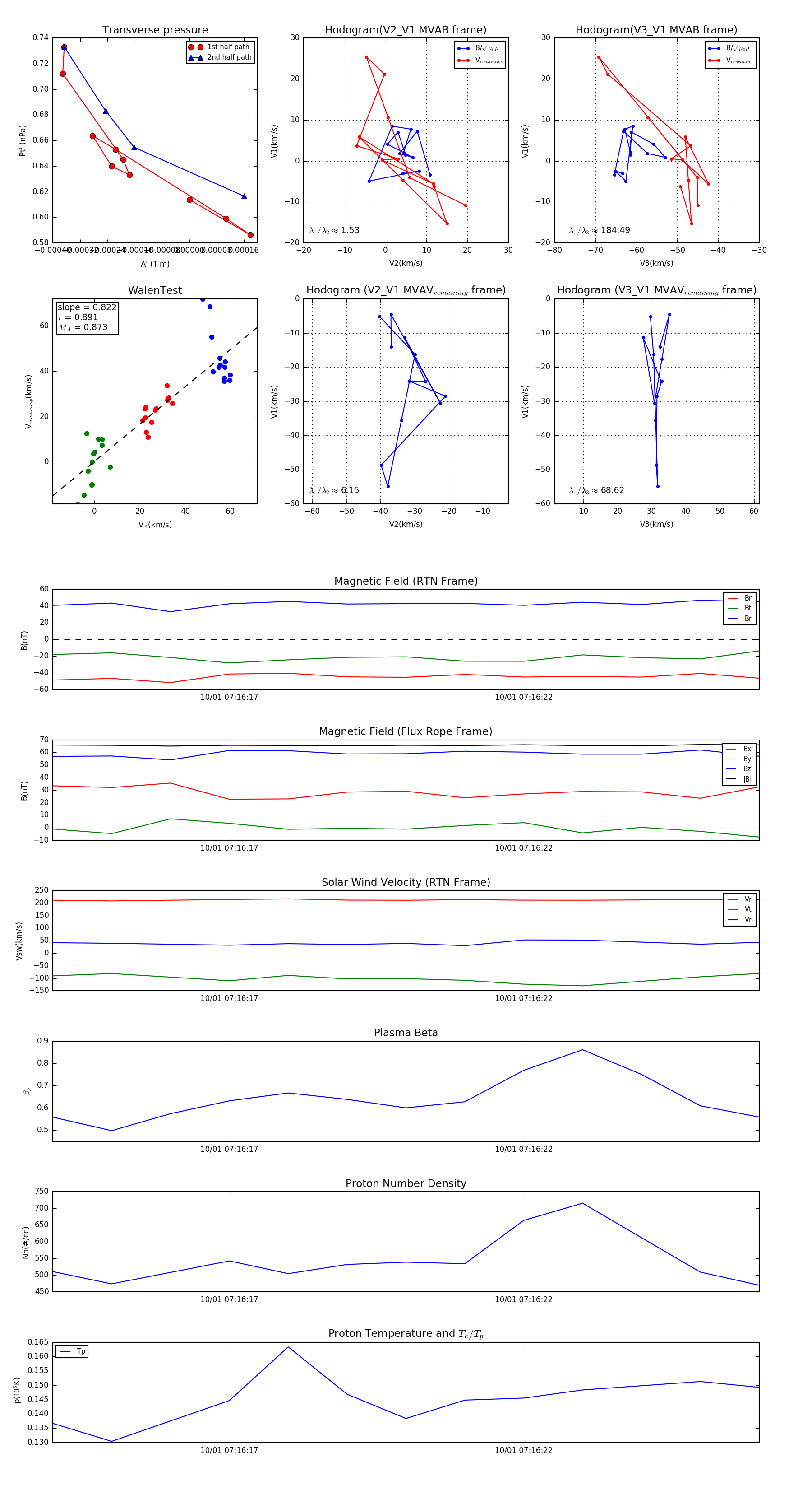
Flux Rope Event 2023-10-01 07:16:14 ~ 2023-10-01 07:16:26 (13 seconds)


plot