HOME   LIST
‹–   –›

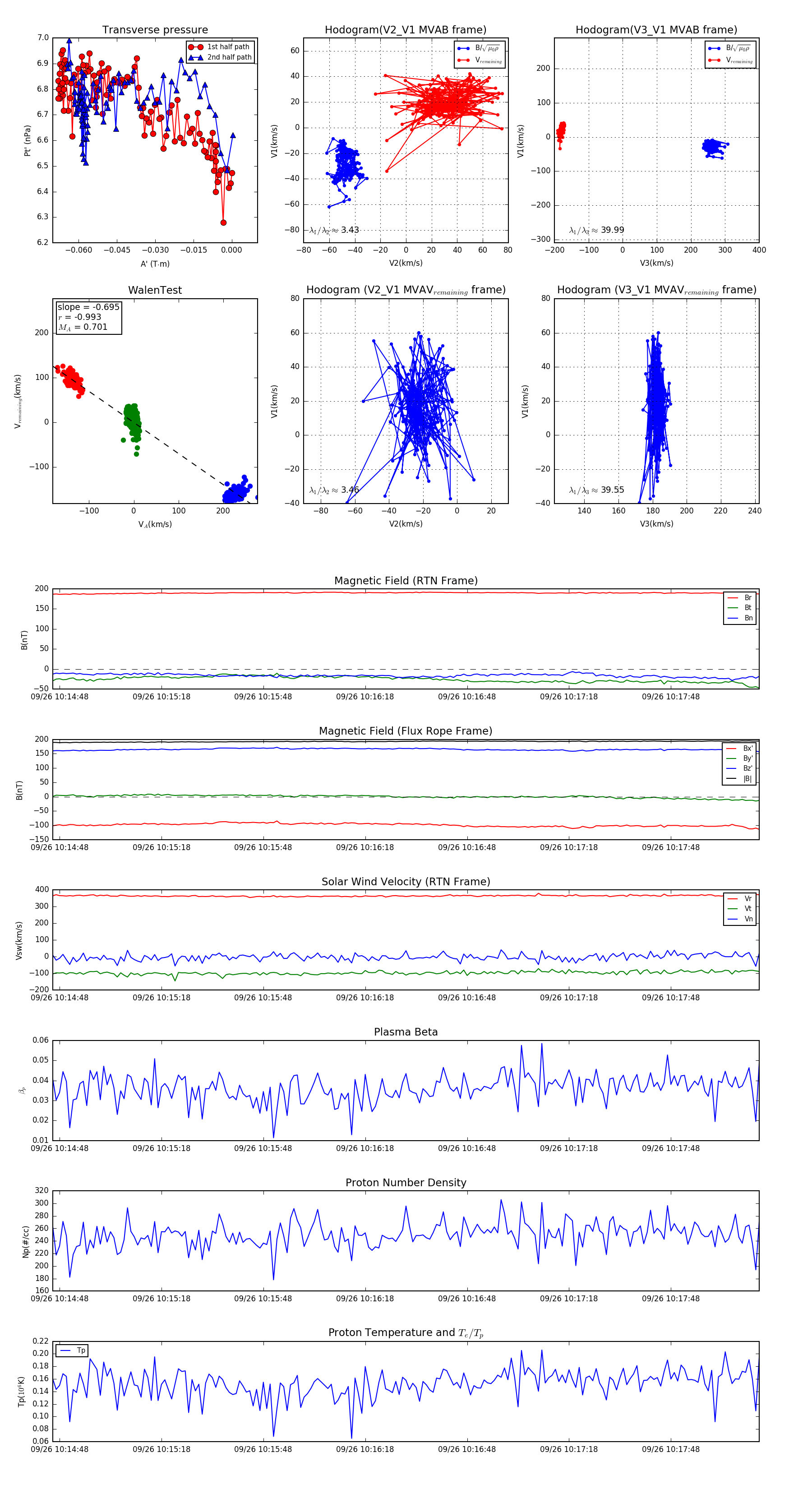
Flux Rope in 2023

Flux Rope Event 2023-09-26 10:14:46 ~ 2023-09-26 10:18:14 (209 seconds)


plot