HOME   LIST
‹–   –›

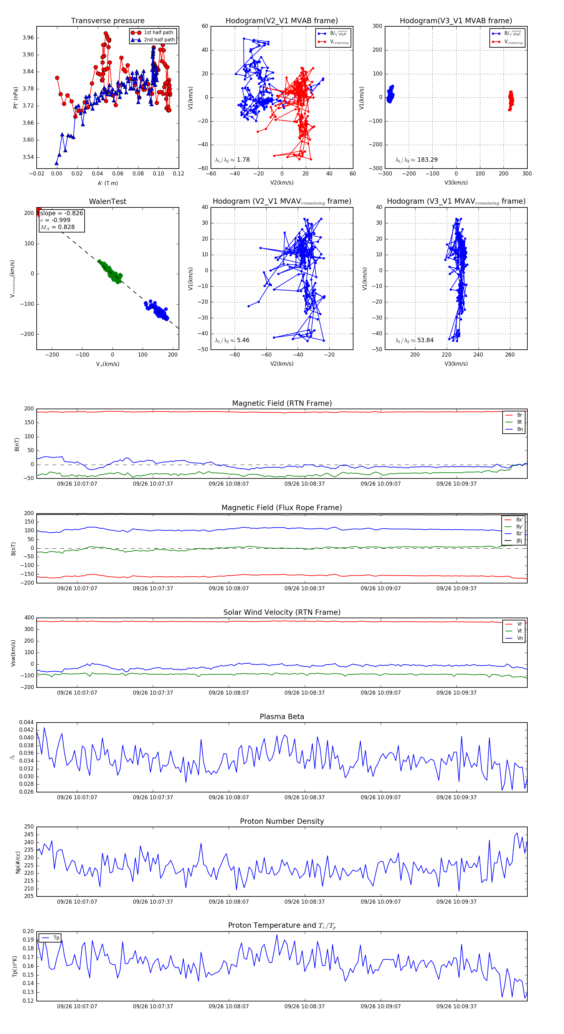
Flux Rope in 2023

Flux Rope Event 2023-09-26 10:06:51 ~ 2023-09-26 10:10:05 (195 seconds)


plot