HOME   LIST
‹–   –›

Flux Rope in 2023

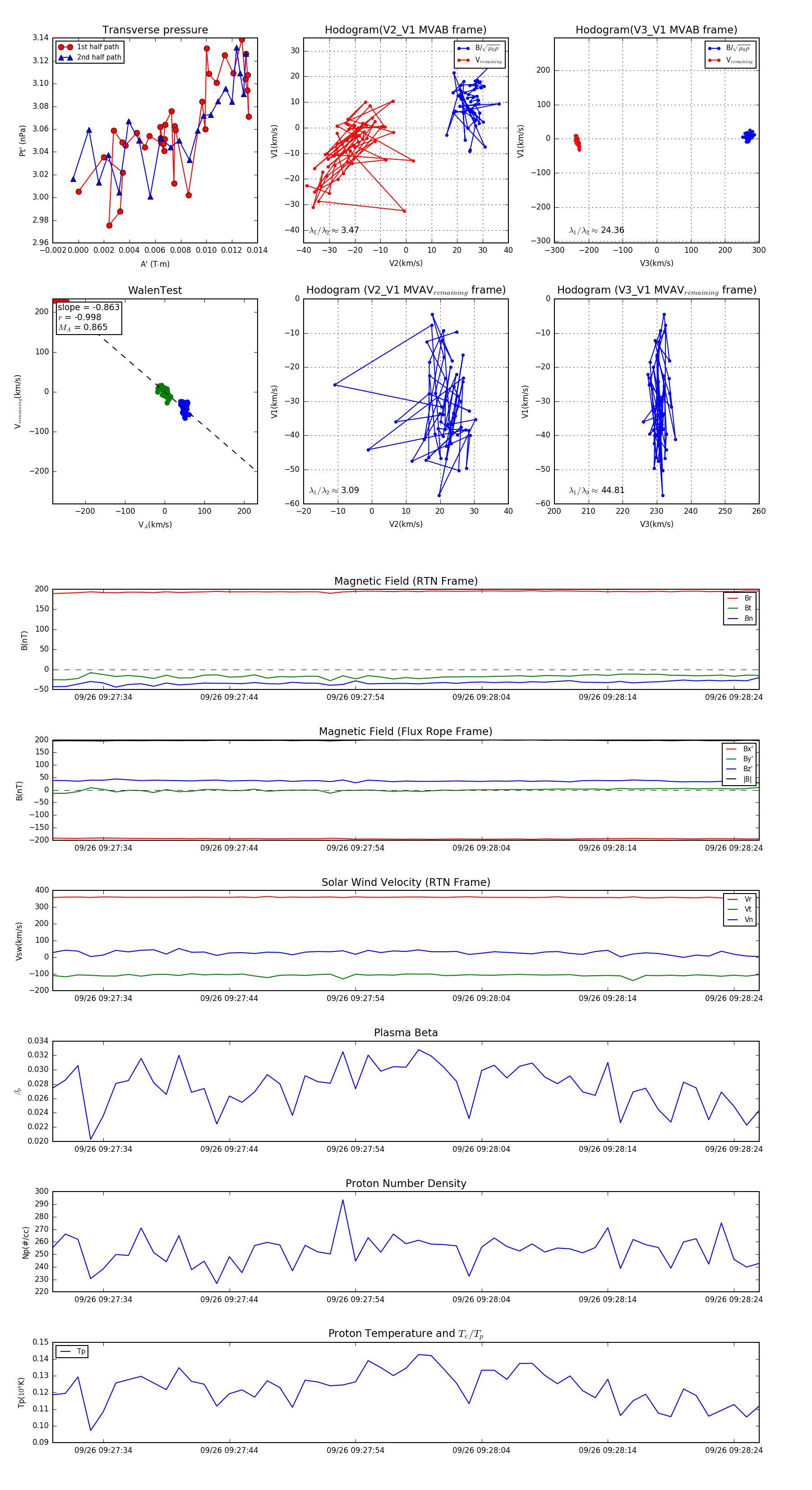
Flux Rope Event 2023-09-26 09:27:30 ~ 2023-09-26 09:28:26 (57 seconds)


plot