HOME   LIST
‹–   –›

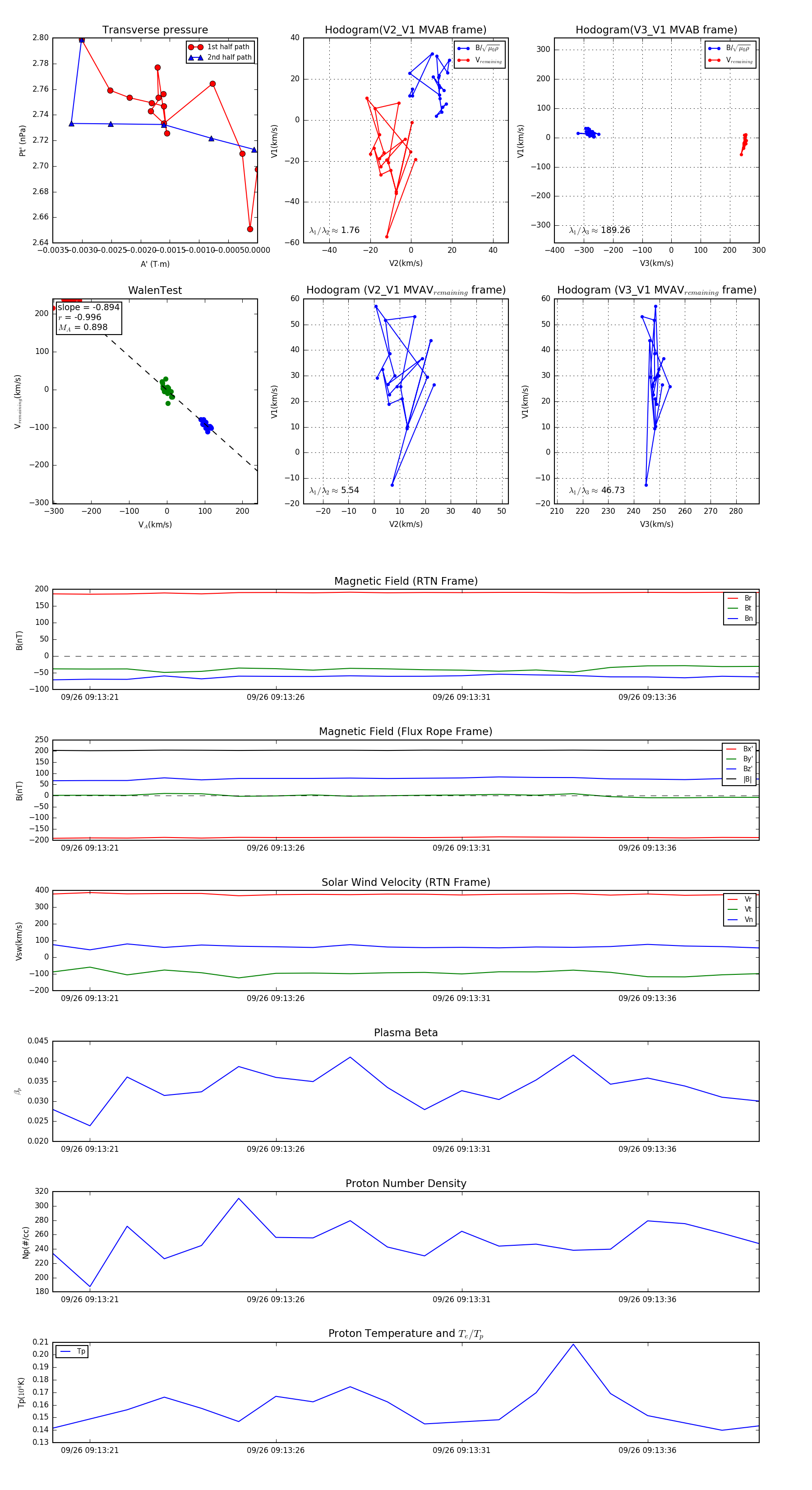
Flux Rope in 2023

Flux Rope Event 2023-09-26 09:13:20 ~ 2023-09-26 09:13:39 (20 seconds)


plot