HOME   LIST
‹–   –›

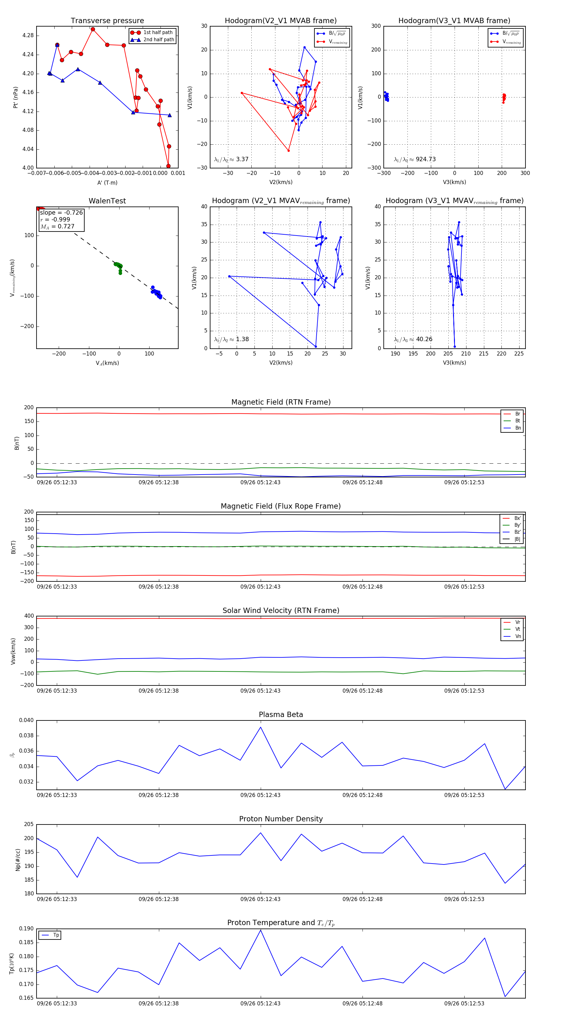
Flux Rope in 2023

Flux Rope Event 2023-09-26 05:12:32 ~ 2023-09-26 05:12:56 (25 seconds)


plot