HOME   LIST
‹–   –›

Flux Rope in 2023

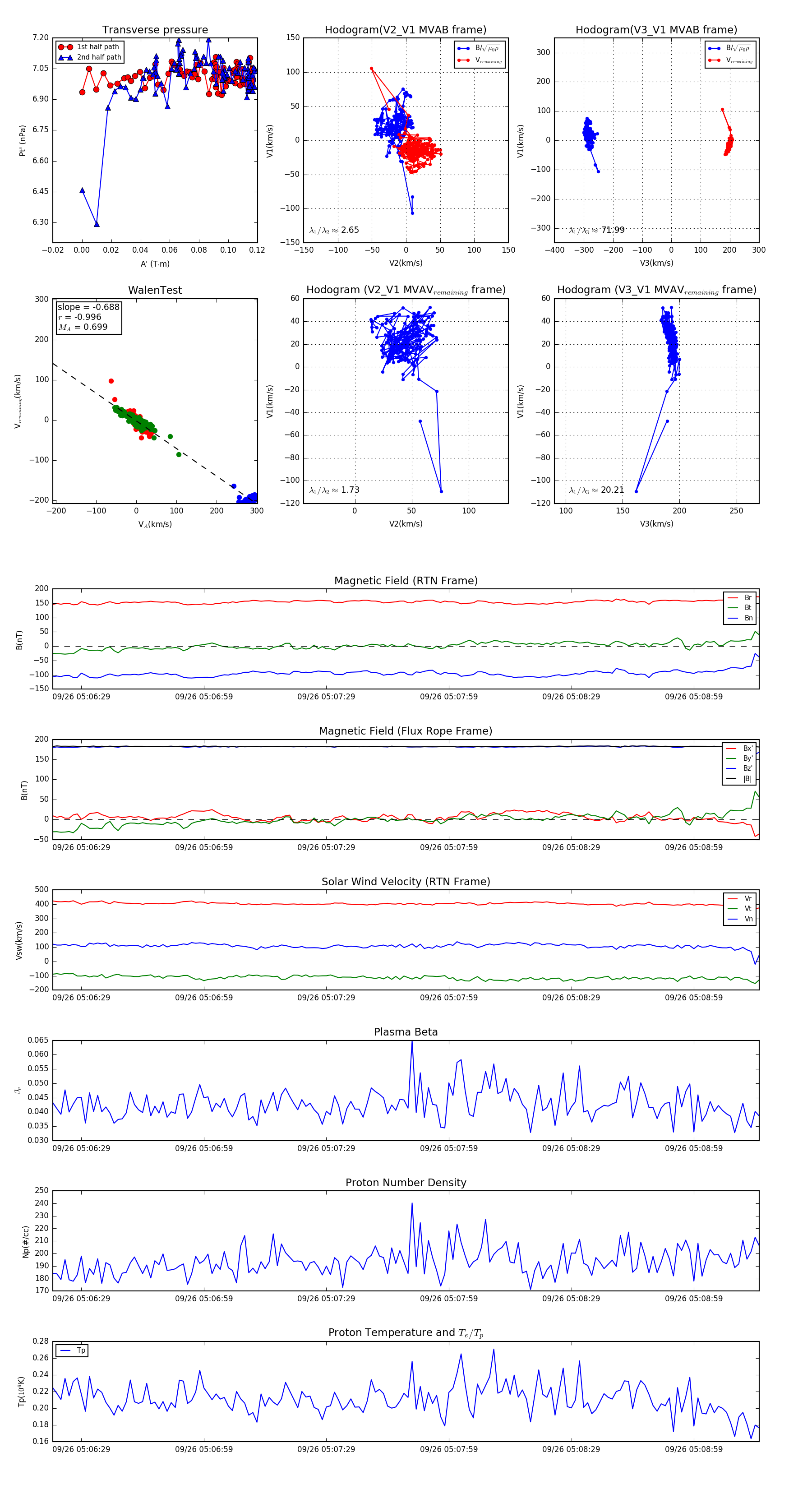
Flux Rope Event 2023-09-26 05:06:22 ~ 2023-09-26 05:09:15 (174 seconds)


plot