HOME   LIST
‹–   –›

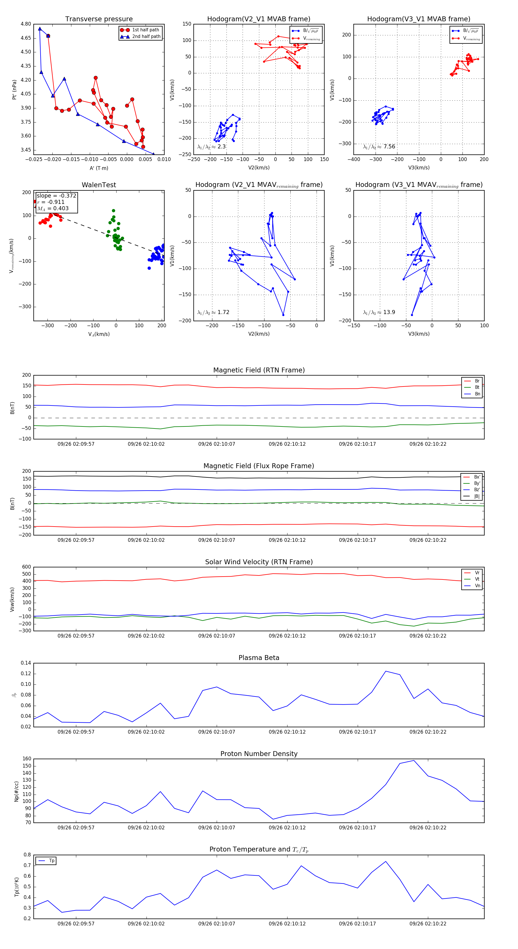
Flux Rope in 2023

Flux Rope Event 2023-09-26 02:09:54 ~ 2023-09-26 02:10:26 (33 seconds)


plot