HOME   LIST
‹–   –›

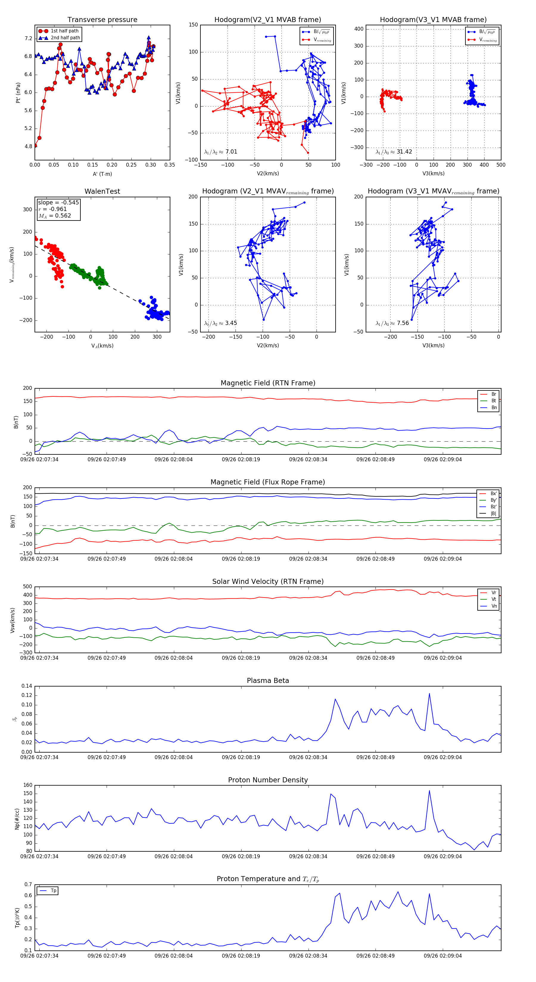
Flux Rope in 2023

Flux Rope Event 2023-09-26 02:07:33 ~ 2023-09-26 02:09:17 (105 seconds)


plot