HOME   LIST
‹–   –›

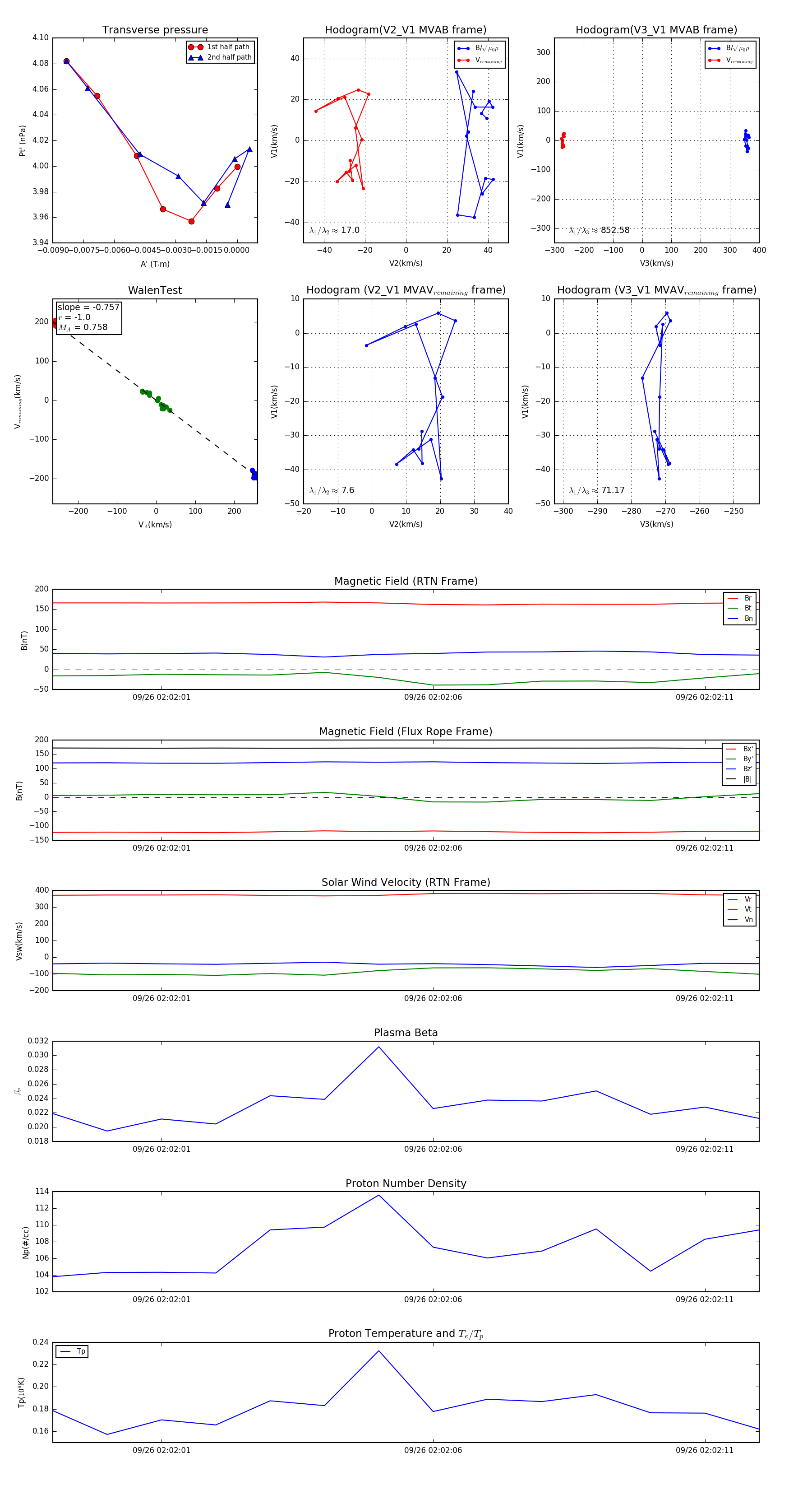
Flux Rope in 2023

Flux Rope Event 2023-09-26 02:01:59 ~ 2023-09-26 02:02:12 (14 seconds)


plot