HOME   LIST
‹–   –›

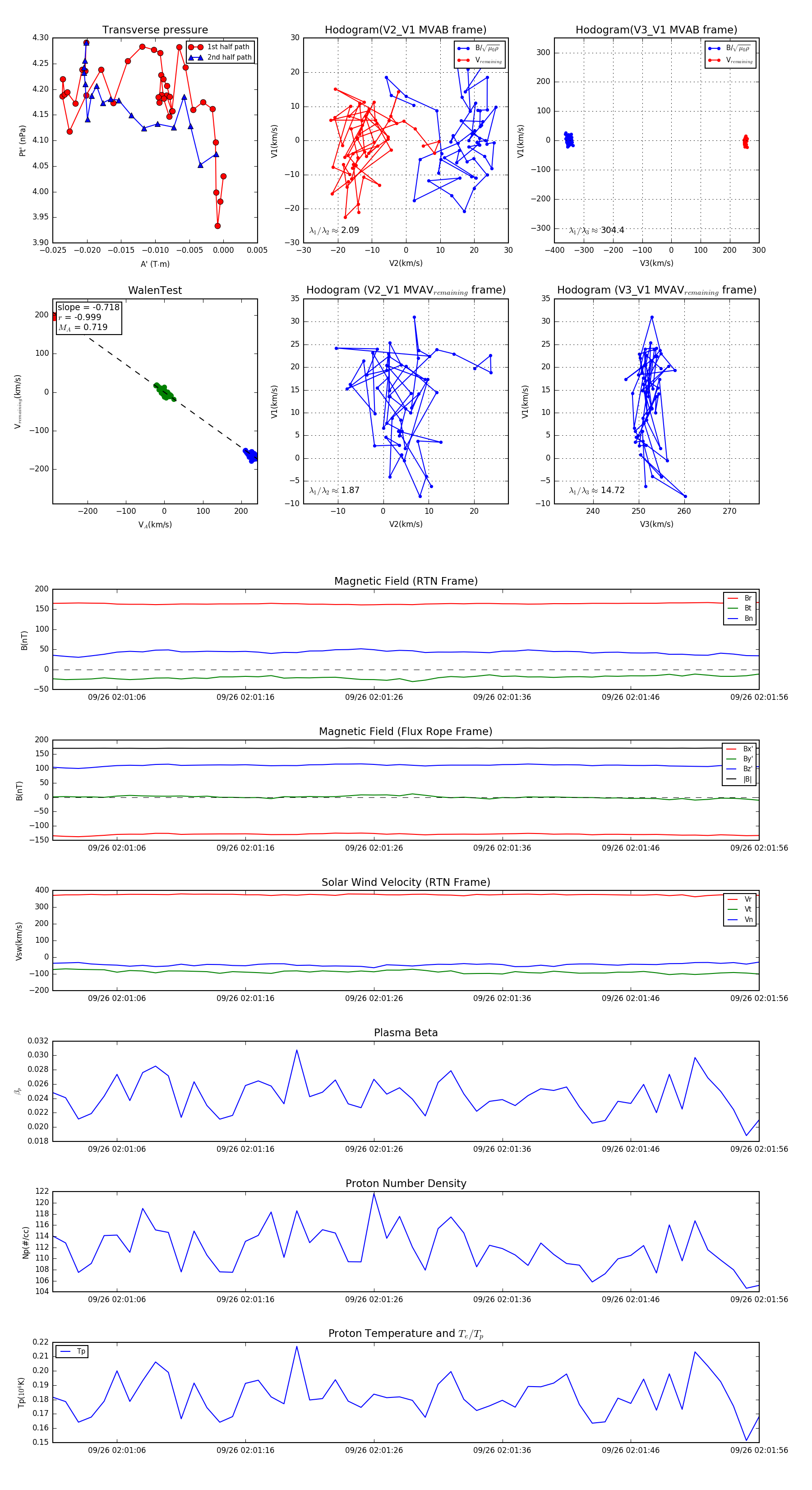
Flux Rope in 2023

Flux Rope Event 2023-09-26 02:01:01 ~ 2023-09-26 02:01:56 (56 seconds)


plot