HOME   LIST
‹–   –›

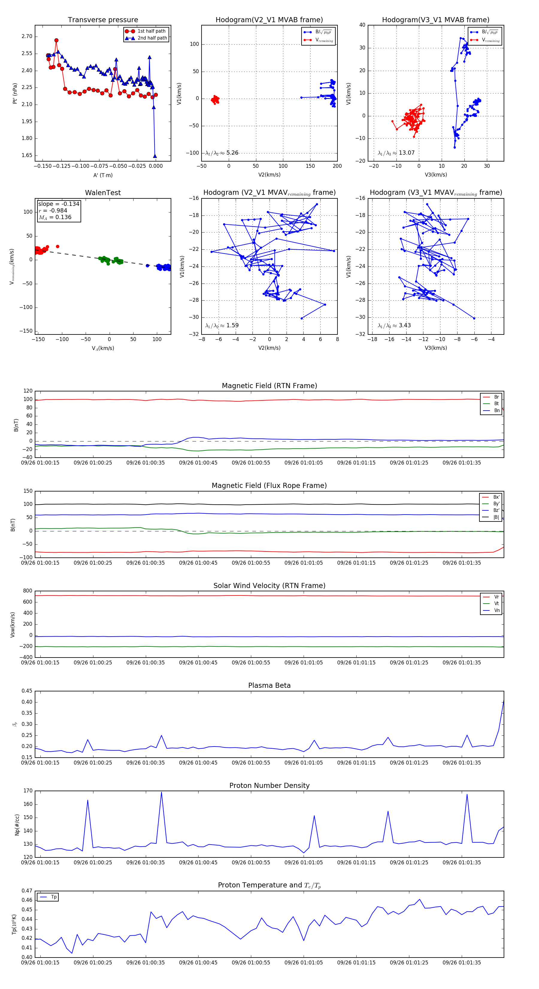
Flux Rope in 2023

Flux Rope Event 2023-09-26 01:00:14 ~ 2023-09-26 01:01:43 (90 seconds)


plot