HOME   LIST
‹–   –›

Flux Rope in 2023

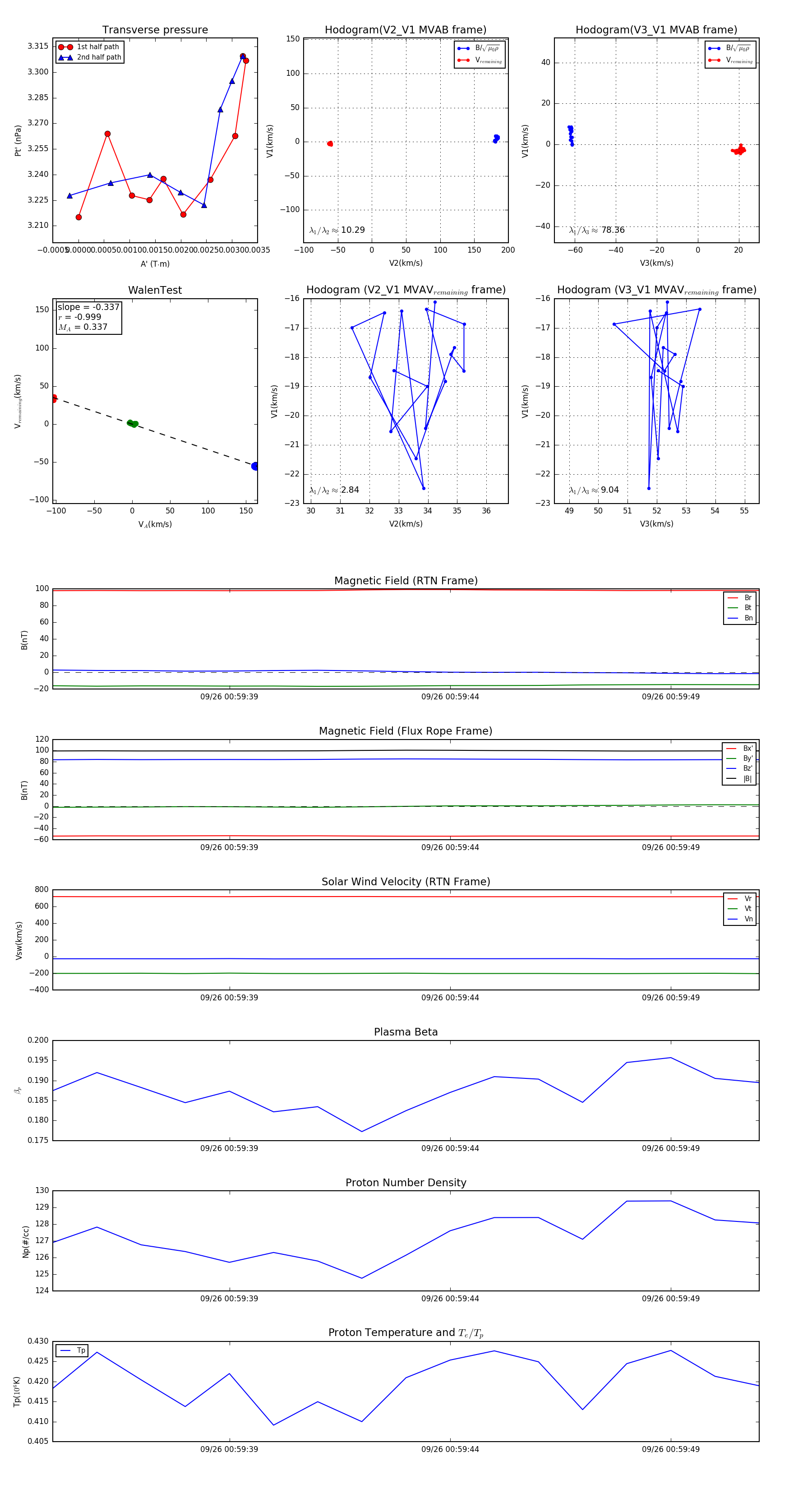
Flux Rope Event 2023-09-26 00:59:35 ~ 2023-09-26 00:59:51 (17 seconds)


plot