HOME   LIST
‹–   –›

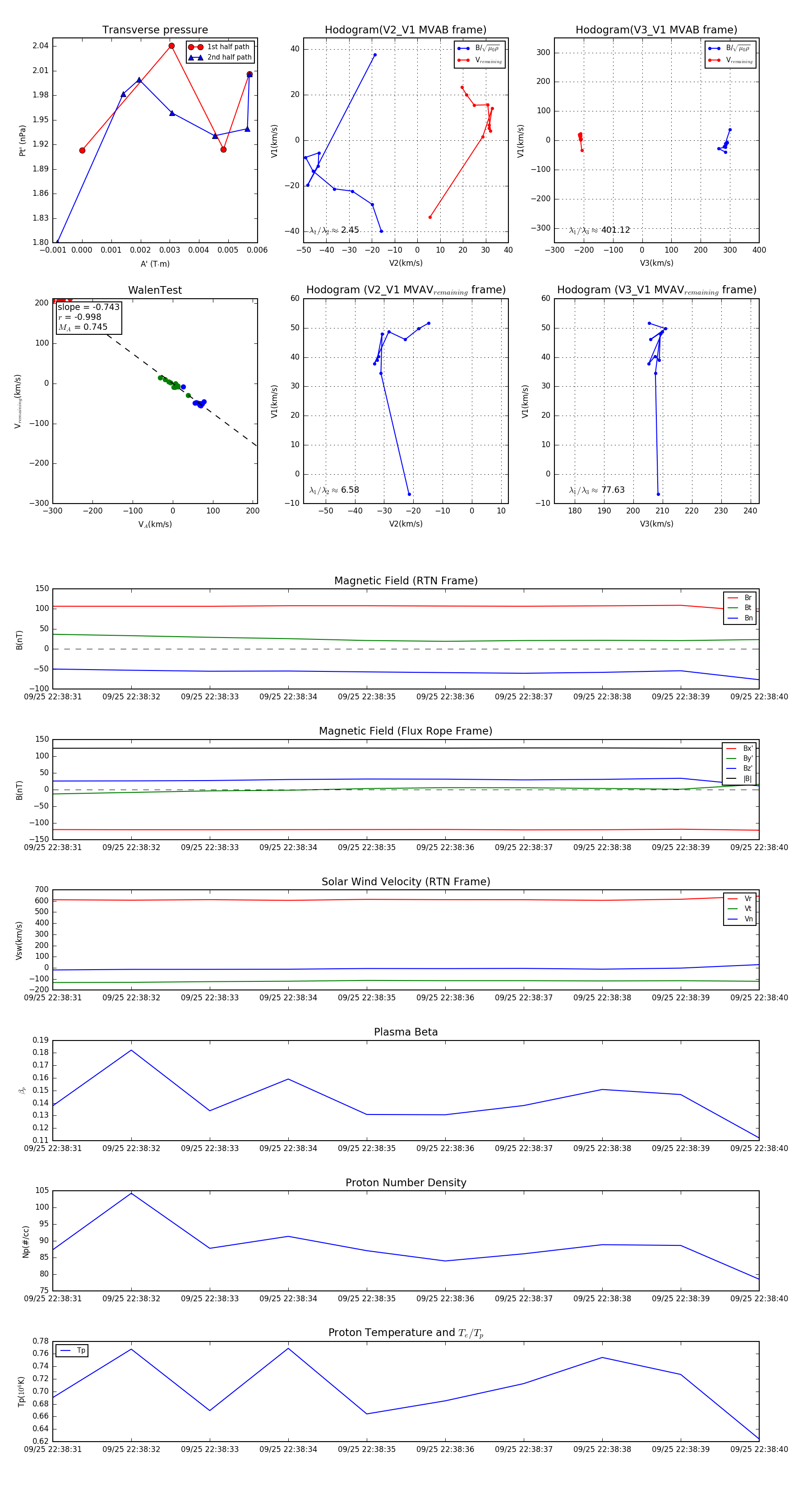
Flux Rope in 2023

Flux Rope Event 2023-09-25 22:38:31 ~ 2023-09-25 22:38:40 (10 seconds)


plot