HOME   LIST
‹–   –›

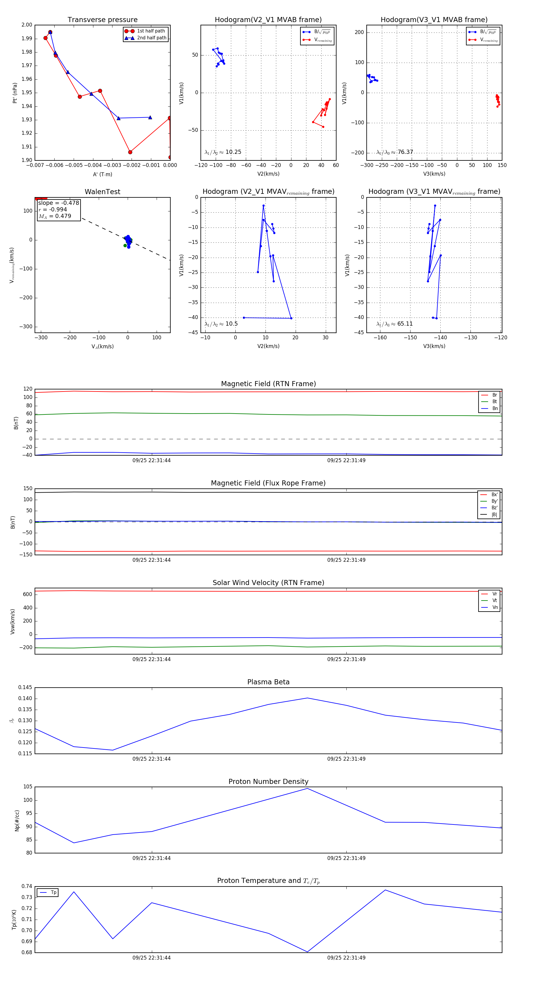
Flux Rope in 2023

Flux Rope Event 2023-09-25 22:31:41 ~ 2023-09-25 22:31:53 (13 seconds)


plot